Cynnwys
- Main points
- Summary
- Things you need to know about this release
- How prevalent is domestic abuse?
- Domestic abuse recorded by the police
- Domestic homicides
- Police responses to domestic abuse
- What are the outcomes of domestic abuse-related offences?
- Police referrals to the Crown Prosecution Service
- Crown Prosecution Service prosecutions and convictions
- Coercive and controlling behaviour
- What services are available to victims of domestic abuse?
- Are there differences between local areas?
- Future work and ongoing developments
- Quality and methodology information
- Annex 1: Stages of the criminal justice process
- Annex 2: Glossary
1. Main points
- An estimated 1.9 million adults aged 16 to 59 years experienced domestic abuse in the last year, according to the year ending March 2017 Crime Survey for England and Wales (1.2 million women, 713,000 men).
- The police recorded 1.1 million domestic abuse-related incidents and crimes in the year ending March 2017 and of these, 43% were recorded as domestic abuse-related crimes; domestic abuse-related crimes recorded by the police accounted for 32% of violent crimes.
- There were 46 arrests per 100 domestic abuse-related crimes recorded by 39 police forces in the year ending June 2017.
- The majority of victims of domestic homicides recorded between April 2013 and March 2016 were females (70%).
- A decision to charge was made for 72% of domestic abuse-related cases referred to the Crown Prosecution Service (CPS) by the police, and of those that proceeded to court, convictions were secured for 76% of domestic abuse-related prosecutions.
- There were 305 refuge services operating in England and Wales in 2017.
- A total of 83,136 high-risk cases were discussed at multi-agency risk assessment conferences in the year ending March 2017, equating to 36 cases per 10,000 adult females.
2. Summary
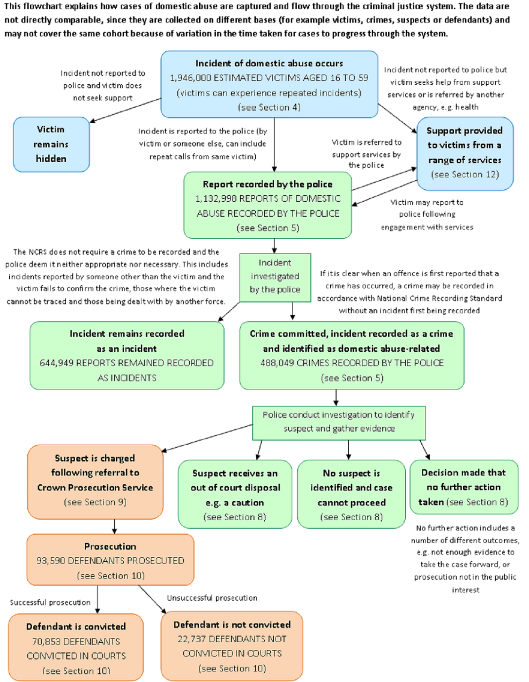
The different datasets included in this report do not relate to the same cases given the different timescales and reference periods used to collect the data. They also do not count the same things; for example, some record the number of victims or defendants, whilst others record the number of incidents or offences that occurred. Therefore, each of the numbers cannot be directly compared. However, it is apparent from the different sources that many victims do not see justice, with the majority of cases not coming to the attention of the police, and many of those that do come to their attention do not result in a conviction for the perpetrator of the abuse. This is illustrated in Figure 1 (not presented to scale).
Domestic abuse is often a hidden crime that is not reported to the police, which is why the estimated number of victims is much higher than the number of incidents and crimes recorded by the police. Of the cases which do come to the attention of the police, many, although still recorded as incidents and dealt with as required, will fall short of notifiable offences and are therefore not recorded as crimes.
Approximately half of domestic abuse-related crimes that are recorded by the police do not result in an arrest and a large proportion have evidential difficulties in proceeding with prosecution. Evidential difficulties often relate to the victim not supporting the prosecution. This reflects the challenges involved in investigating domestic abuse-related offences and demonstrates the importance of a robust evidence-led case being built for the victim.
Domestic abuse accounts for a significant proportion of the work carried out by both the police and the Crown Prosecution Service (11% of crimes recorded by the police and 16% of prosecutions), but there is variation across police force areas in the response to cases. Data presented in this report on the provision of services for victims of domestic abuse also show variations across areas and highlight that, whilst other agencies such as social care and health care services are already involved in the response to domestic abuse, such involvement is not widespread and more involvement from such agencies would help to improve victims’ experiences.
Figure 1: How data are captured and interlinked across the criminal justice system
Source: Office for National Statistics
Download this image Figure 1: How data are captured and interlinked across the criminal justice system
.png (670.2 kB) .xls (80.9 kB)3. Things you need to know about this release
This statistical bulletin has been produced by Office for National Statistics, working in collaboration with:
- Home Office
- Crown Prosecution Service (CPS)
- Her Majesty’s Inspectorate of Constabulary and Fire & Rescue Services (HMICFRS)
- National Police Chiefs’ Council (NPCC)
- Ministry of Justice
- SafeLives
- Women’s Aid Federation of England
- Welsh Women’s Aid
This publication has been produced in response to a recommendation made by HMICFRS in their 2015 progress report on the police response to domestic abuse. It said that organisations should work together to “develop a dataset relating to domestic abuse, which will enable more thorough analysis of how domestic abuse is dealt with in a force area.”
This bulletin covers the different stages of the criminal justice process for cases of domestic abuse (see Annex 1: Stages of the criminal justice process for more information). Many cases of domestic abuse will not enter this criminal justice process as they will not come to the attention of the police. Cases may also drop out at any stage of the process. In addition, this bulletin brings together for the first time a selection of data on service provision for victims of domestic abuse. Service provision is not dependent on a case entering the criminal justice process, though many victims will be referred to such services following contact with the police or another statutory agency.
The aim of this release is to bring together data on domestic abuse to enable appropriate action to be taken to improve victims’ experiences of the criminal justice process and to encourage more victims to come forward to report abuse, knowing that there is appropriate support available for them. The statistics presented in this report have been published as the second phase of this project, expanding on the data included in the first phase, which was released in December 2016. Additional information will continue to be added in future phases of the project to further increase the scope of the data available and create a more comprehensive resource for users.
What is domestic abuse?
Domestic abuse is not limited to physical violence. It can include repeated patterns of abusive behaviour to maintain power and control in a relationship. The current cross-government definition1 of domestic violence and abuse recognises this and defines domestic abuse as:
“Any incident or pattern of incidents of controlling2, coercive3, threatening behaviour, violence or abuse between those aged 16 or over who are, or have been, intimate partners or family members regardless of gender or sexuality. It can encompass, but is not limited to, the following types of abuse:
- psychological
- physical
- sexual
- financial
- emotional"
With the exception of coercive and controlling behaviour, which was introduced as a criminal offence on 29 December 2015, other acts of domestic abuse fall under generic offence categories in police recorded crime and criminal justice data, such as assault with injury.
See Annex 2: Glossary for detailed definitions of other terms referred to in this bulletin.
Data on domestic abuse in England and Wales
Statistics on domestic abuse are produced separately by a number of different organisations in England and Wales. When taken in isolation, these statistics may not provide the context required by users to enable them to understand the national and local picture of domestic abuse. This statistical bulletin brings together:
- ONS estimates from the Crime Survey for England and Wales (CSEW)
- Home Office police incident, recorded crime4 and outcomes data5
- Home Office Homicide Index data
- Crown Prosecution Service (CPS) data including; referrals, prosecutions and convictions
- Her Majesty’s Inspectorate of Constabulary and Fire & Rescue Services (HMICFRS) data including; arrests, child protection referrals, domestic violence disclosures, domestic violence protection orders and notices
- data on the offence of coercive and controlling behaviour from the Home Office, Crown Prosecution Service (CPS) and Ministry of Justice (MOJ)
- SafeLives data on multi-agency risk assessment conferences (MARACs) and independent domestic violence advisors (IDVAs)
- Women’s Aid Federation of England data on femicides (from the Femicide Census, collected in partnership with Karen Ingala Smith)
- Women’s Aid Federation of England and Welsh Women’s Aid data on domestic abuse service provision and service users
Data from the Crime Survey for England and Wales, the Home Office Homicide Index and the Ministry of Justice are classified as National Statistics, and police recorded crime and outcomes data from the Home Office are classified as official statistics. National Statistics are a subset of official statistics that have been certified by the UK Statistics Authority as compliant with its Code of Practice for Official Statistics.
The Statistics and Registration Service Act 2007 defines official statistics as all those statistical outputs produced by the UK Statistics Authority’s executive office (Office for National Statistics), by central government departments and agencies, by the devolved administrations in Northern Ireland, Scotland and Wales, and by other Crown bodies (over 200 bodies in total).
All other data included in this report are sourced from administrative datasets that do not fall within the scope of official statistics.
The way in which data on domestic abuse are collected differs between sources and organisations. Data are collected over different timescales. For example, data collected by HMICFRS for the purposes of inspections refer to the year ending June 2017, and some data sources such as the Home Office Homicide Index combine three years’ worth of data for analysis.
Data can be based on offences, victims, suspects or defendants and can also vary in the way that cases are identified. These factors, together with the time lag between the stages in the criminal justice process, mean that each section in this release does not refer to the same cohort of cases and so direct comparisons cannot be made across sections6. Throughout the bulletin, caveats are provided to make it clear where a comparison can be made and where it may be more difficult or not possible to directly compare data sources.
In addition to this bulletin, we have published a Domestic abuse statistics – data tool that allows users to explore data for police force areas in more detail and compare these with similar areas within England and Wales. This tool should be viewed alongside this bulletin, where we provide explanation of the data and present a national picture of domestic abuse.
Understanding data about domestic abuse
It is necessary to look at the data presented in this report in its entirety since each individual stage of the system is, in part, influenced by activity at a prior stage. In particular, improving the police’s ability to investigate, solve, and support the CPS in prosecuting domestic abuse cases is dependent upon understanding and improving many elements of domestic abuse investigations. Relying exclusively on the available data without understanding the local context risks misunderstanding how effectively domestic abuse is being tackled. This report is intended to help shape the questions that need to be answered by police forces and other agencies working in this area.
Changes in the volume of domestic abuse cases going through the criminal justice system can be attributed to many factors. The latest HMICFRS report on the police response to domestic abuse7 detailed the improvements that had taken place across England and Wales since their previous inspection and also made further recommendations to police forces. Recent increases in the number of domestic abuse-related crimes recorded by the police could be due, in part, to police forces improving their identification and recording of domestic abuse incidents as crimes. The increase could also reflect an increased willingness by victims to come forward and report these crimes, which is more actively encouraged by police forces.
However, it is also widely recognised that domestic abuse continues to be under-reported, with many more offences committed than are reported to and recorded by the police. The latest available estimates from the Crime Survey for England and Wales (CSEW) estimated that around four in five victims (79%) of partner abuse8 did not report the abuse to the police. The data held by the police can, therefore, only provide a partial picture of the actual level of domestic abuse experienced in England and Wales.
Similarly, CSEW data should not be viewed in isolation. The estimates from the survey show a higher level of domestic abuse, in terms of the number of victims, than other data sources, but also show that the majority of victims will not report the abuse they have experienced to the police. Therefore, while the CSEW provides the best available estimate of trends in the prevalence of domestic abuse, they may not match trends in administrative data sources. The CSEW cannot be used to make any inferences about demands on the police, the criminal justice system, or service provision.
Data on domestic abuse services reflect support offered to victims that become visible to these services. The provision of these services may not be reliant on the reporting of domestic abuse to the police, as referrals can be made by a number of different agencies (or by the victim directly) and may not necessarily result in a criminal justice outcome for the victim.
Taken together, the data presented in this report help to develop a better picture of domestic abuse in England and Wales.
Where possible, the data presented in this report provide a breakdown by sex and the relationship of the victim to the perpetrator. In the majority of the analysis, this refers to the sex of the victim rather than the perpetrator and in some cases the victim may be the same sex as the perpetrator.
Notes for: Things you need to know about this release
The Crown Prosecution Service applies the government definition to all victims and perpetrators of domestic abuse irrespective of age.
Controlling behaviour is a range of acts designed to make a person subordinate and/or dependent by isolating them from sources of support, exploiting their resources and capacities for personal gain, depriving them of the means needed for independence, resistance and escape and regulating their everyday behaviour.
Coercive behaviour is an act or a pattern of acts of assault, threats, humiliation and intimidation or other abuse that is used to harm, punish, or frighten their victim.
This report refers to crimes and offences interchangeably.
These data will differ from those previously published by the Home Office due to data reconciliation with police forces.
For example, a case reported to the police in one year may not appear with an outcome after investigation until the next year, or a case with a prosecution outcome in one year may have been initially reported to the police in a previous year.
This inspection was carried out before 19 July 2017, when Her Majesty’s Inspectorate of Constabulary (HMIC) also took on responsibility for Fire & Rescue Service (FRS) inspections and was renamed HM Inspectorate of Constabulary and Fire & Rescue Services (HMICFRS). The methodology underpinning the inspection findings is unaffected by this change. References to HMICFRS in this report may relate to an event that happened before 19 July 2017 when HMICFRS was HMIC. Citations of documents that HMIC published before 19 July 2017 will still cite HMIC as the publisher.
Partner abuse is defined as any non-physical abuse, threats, force, and sexual assault or stalking where the perpetrator is a partner or ex-partner. Questions on the nature of partner abuse are not asked in every survey year; therefore data for the year ending March 2015 are the most recent data available. For more information on why victims of partner abuse may not report to the police, refer to Appendix Table 4.29 of the Focus on violent crime and sexual offences: year ending March 2015 release.
4. How prevalent is domestic abuse?
This section presents findings from respondents interviewed in the Crime Survey for England and Wales (CSEW) during the year ending March 2017. Estimates are based on the self-completion module on domestic abuse, sexual assault and stalking1, which at the time of the analysis was restricted to adults aged 16 to 59 years living in households2 in England and Wales.
Domestic abuse in the CSEW combines partner abuse (non-sexual), family abuse (non-sexual) and sexual assault or stalking carried out by a current or former partner or other family member. This broadly matches the government’s definition of domestic violence and abuse, but the CSEW estimates do not currently completely capture the new offence of coercive and controlling behaviour. New survey questions to better estimate experiences of this type of abuse have been introduced into the survey from April 2017 and estimates from these questions will be available in 2018.
For the year ending March 2017 CSEW, an estimated 1.9 million adults aged 16 to 59 years experienced domestic abuse in the last year, equating to a prevalence rate of approximately 6 in 100 adults (Figure 2). Women were more likely to have experienced domestic abuse than men (7.5% compared with 4.3%). This equates to an estimated 1.2 million female victims and 713,000 male victims (see Appendix Table 1 for more information).
The difference between the estimated number of male and female victims (522,000) is at its lowest compared with previous years, however, the estimates do not take account of the context and impact of the abusive behaviours experienced. Research suggests that when coercive and controlling behaviour is taken into account the differences between the experiences of male and female victims become more apparent.
Figures from the CSEW show little change in the prevalence of domestic abuse in recent years. The cumulative effect of these changes has resulted in a small, significantly lower prevalence for the year ending March 2017 (5.9%) compared with the year ending March 2012 (7.0%), indicating a gradual, longer-term downward trend.
The majority of victims of domestic abuse, as measured by the CSEW, will not report their experiences to the police and therefore CSEW estimates should not be seen as an indication of demand on the police. Trends in police recorded domestic abuse incidents and offences can also be affected by factors other than prevalence, as explained later in the bulletin.
Figure 2: Prevalence of domestic abuse in the last year for adults aged 16 to 59 years, by sex, year ending March 2005 to year ending March 2017, Crime Survey for England and Wales
Source: Crime Survey for England and Wales, Office for National Statistics
Notes:
- No data point is available for the year ending March 2008 because comparable questions on stalking, an offence that makes up the domestic abuse category, were not included in that year.
Download this chart Figure 2: Prevalence of domestic abuse in the last year for adults aged 16 to 59 years, by sex, year ending March 2005 to year ending March 2017, Crime Survey for England and Wales
Image .csv .xlsThe most common type of domestic abuse experienced in the last year was partner abuse, with 4.5% of adults reporting this type of abuse. Whilst a higher proportion of women reported experience of partner abuse in the last year than men (5.9% compared with 3%), similar proportions of men and women reported experience of family abuse (Figure 3).
Figure 3: Prevalence of domestic abuse in the last year for adults aged 16 to 59 years, by type of abuse, year ending March 2017, Crime Survey for England and Wales
Source: Crime Survey for England and Wales, Office for National Statistics
Notes:
- Chapter 5 of the User Guide provides definitions of the various types of intimate violence.
Download this chart Figure 3: Prevalence of domestic abuse in the last year for adults aged 16 to 59 years, by type of abuse, year ending March 2017, Crime Survey for England and Wales
Image .csv .xlsAlthough the CSEW is a large sample survey, there are a relatively small number of victims of the different types of domestic abuse interviewed in any one year. Consequently, analysis on how many types of domestic abuse were experienced has been completed on a dataset combining the three survey years ending March 2015 to March 2017 (see Appendix Table 3). The analysis shows:
- the majority of victims of domestic abuse in the last year experienced one type of abuse (70%), and for around half of victims that one type of abuse was partner abuse (47%), which for the purposes of this analysis comprises non-physical abuse, threats or use of force and does not include sexual assault or stalking carried out by a partner
- a higher proportion of women than men experienced multiple types of abuse in the last year (33% compared with 24% respectively)
- the most common combination of multiple types of abuse was partner abuse (non-physical abuse, threats or force) and stalking, which could be by either a partner or family member (10%)
The same three-year dataset has been used to provide a breakdown of the prevalence of domestic abuse by age and sex (Figure 4). Of all age groups, 16- to 19-year-olds were the most likely to say they had experienced domestic abuse in the last year (11% women, 7% men).
Figure 4: Prevalence of domestic abuse in the last year for adults aged 16 to 59 years, by sex and age group, three-year combined dataset, April 2014 to March 2017, Crime Survey for England and Wales
Source: Crime Survey for England and Wales, Office for National Statistics
Download this chart Figure 4: Prevalence of domestic abuse in the last year for adults aged 16 to 59 years, by sex and age group, three-year combined dataset, April 2014 to March 2017, Crime Survey for England and Wales
Image .csv .xlsMore detailed information from the CSEW on domestic abuse, sexual assault and stalking is available in the Focus on violent crime and sexual offences: year ending March 2016 publication.
Notes for: How prevalent is domestic abuse?
For more information, refer to the Focus on violent crime and sexual offences: year ending March 2016.
Individuals staying in refuges, halls of residence and custodial settings are not covered by the survey.
5. Domestic abuse recorded by the police
The Home Office is responsible for the collation of recorded crime data supplied by the 43 territorial police forces of England and Wales, plus the British Transport Police1.
Offences that are domestic abuse-related will be recorded under the respective offence that has been committed, for example, assault with injury. This is because (with the exception of coercive and controlling behaviour) domestic abuse is not a specific criminal offence. The Home Office has been collecting information from the police on whether recorded offences are related to domestic abuse since April 20152, but it is not possible to determine how many crimes were domestic abuse-related prior to this date.
Domestic abuse-related offences include “coercive or controlling behaviour in an intimate or family relationship”, which was introduced as an offence in December 2015. The law captures coercive control that does not relate to a single incident, but is a pattern of repeated or continuous behaviour that occurs over a period of time to exert power, control or coercion over a victim3. For more information and data on coercive and controlling behaviour, refer to Section 11: Coercive and controlling behaviour.
Domestic abuse-related incidents
An incident can be reported to the police by victims, members of the public or can be referred by a police officer or a third party, including the NHS and social workers. Once a domestic abuse-related incident has been reported, an investigating officer will decide using the information available whether a crime should be recorded in accordance with the National Crime Recording Standard (NCRS). If it is clear when the incident is reported that an offence has occurred, the police may record the incident as a crime immediately without first recording the incident as a starting point. This will depend on the local processes of police forces, the nature of each call and its urgency and the needs of each victim.
Police incident data on domestic abuse cover reports of threatening behaviour, violence or abuse (psychological, physical, sexual, financial or emotional) between adults, aged 16 and over, who are or have been intimate partners or family members (regardless of gender or sexuality). These domestic abuse-related incidents data cover reports where, after initial investigation, the police have concluded that no notifiable crime was committed.
Incidents of domestic abuse that did result in a crime being recorded by the police are included in data on domestic abuse-related crimes. To get a total picture of the demand upon the police that relates to domestic abuse, it is necessary to consider both domestic abuse-related incidents and offences.
There were a total of 1,132,998 domestic abuse-related incidents and crimes4 recorded by the police in England and Wales in the year ending March 2017. Of these, 644,949 (57%) were incidents not subsequently recorded as a crime and remained as incidents (see Appendix Table 8)5.
Domestic abuse-related crimes
There were 488,049 domestic abuse-related offences recorded by the police across England and Wales in the year ending March 2017, amounting to 43% of all domestic abuse-related crimes and incidents. This proportion compares with 41% of incidents and crimes recorded as crimes in the previous year, equating to a volume increase of 66,864 offences since the year ending March 2016 (from 421,185 offences, see Appendix Table 5). This proportion varied by police force area; for more information see the Are there differences between local areas? section.
This increase is likely to be, in part, driven by an increase in domestic abuse-related incidents coming to the attention of the police, improvements in crime recording practices and an increased willingness of victims to come forward. The Crime Survey for England and Wales (CSEW) does not show an increase in the prevalence of domestic abuse in the latest survey year (see How prevalent is domestic abuse? for more information).
Violence against the person offences were the most likely to be domestic abuse-related, comprising almost one-third (32%) of violent crime. The offence group with the next highest proportion of offences being domestic abuse-related was sexual offences (13%; Figure 5). The proportions of different offences that were flagged as domestic abuse-related were very similar to the previous year.
Figure 5: Proportion of offences recorded by the police in England and Wales that were flagged as domestic abuse-related, selected offence groups, year ending March 2017
Source: Police recorded crime, Home Office
Notes:
Data from police recorded crime are not designated as National Statistics.
Domestic abuse-related offences are defined as any incidence of threatening behaviour, violence or abuse (psychological, physical, sexual, financial or emotional) between adults, aged 16 and over, who are or have been intimate partners or family members, regardless of gender or sexuality.
Download this chart Figure 5: Proportion of offences recorded by the police in England and Wales that were flagged as domestic abuse-related, selected offence groups, year ending March 2017
Image .csv .xlsExperimental statistics on domestic abuse-related police recorded crime from the Home Office Data Hub
Domestic abuse-related offences by age and sex of victims have been analysed using the Home Office Data Hub6. There were 157 forces that supplied data for these variables that could be included in this analysis. These 15 forces accounted for 46% of domestic abuse-related crime recorded in England and Wales.
In over three-quarters of domestic abuse-related offences the victim was female (76%). This proportion was similar for the majority of offence categories, but for domestic abuse-related sexual offences the proportion of victims that were female was even higher (96%; Figure 6). For both rape and sexual assault, offences where the victim was female were more likely to be domestic abuse-related than where the victim was male (see Appendix Table 10).
Figure 6: Proportion of domestic abuse-related offences recorded by the police in England and Wales by sex of victim, selected offence groups, year ending March 2017 (15 forces)
Source: Police recorded crime, Home Office
Notes:
Data from police recorded crime are not designated as National Statistics.
Based on 15 forces with adequate data: Bedfordshire, Cheshire, Cleveland, Gloucestershire, Gwent, Hampshire, Merseyside, Metropolitan Police, Northamptonshire, South Wales, Staffordshire, Surrey, Sussex, Thames Valley, Kent.
Download this chart Figure 6: Proportion of domestic abuse-related offences recorded by the police in England and Wales by sex of victim, selected offence groups, year ending March 2017 (15 forces)
Image .csv .xlsFor the 15 forces with adequate data8, just over half (54%) of violence against the person offences where the victim was female were flagged as domestic abuse-related compared with 20% of offences where the victim was male (Figure 7). For women, as the age of the victim increases, the proportion of violent offences that were domestic abuse-related tends to decline. For female victims aged 25 to 34 years, 58% of all police recorded violence was domestic abuse-related, compared with 40% for those aged 75 and over (Figure 7). The actual number of both domestic abuse-related offences and non-domestic abuse-related offences decreases by age for all victims.
In contrast, for male victims the proportion of violent offences that were domestic abuse-related tends to increase with age, from 16% for 16- to 19-year-old men to 30% for those aged 75 and over. This is partly due to the large decline in non-domestic abuse-related violence by age for males, which declines at a faster rate than domestic abuse-related violence.
Figure 7: Proportion of violence against the person offences recorded by the police in England and Wales that were flagged as domestic abuse-related, by age and sex of victims, year ending March 2017 (15 forces)
Source: Police recorded crime, Home Office
Notes:
Data from police recorded crime are not designated as National Statistics.
Based on 15 forces with adequate data: Bedfordshire, Cheshire, Cleveland, Gloucestershire, Gwent, Hampshire, Merseyside, Metropolitan Police, Northamptonshire, South Wales, Staffordshire, Surrey, Sussex, Thames Valley, Kent.
Download this chart Figure 7: Proportion of violence against the person offences recorded by the police in England and Wales that were flagged as domestic abuse-related, by age and sex of victims, year ending March 2017 (15 forces)
Image .csv .xlsChild protection referrals from domestic abuse incidents
The National Police Chiefs’ Council Guidance on investigating domestic abuse states that police officers should investigate the welfare of all children who have witnessed domestic abuse or who are normally resident at an address at which a domestic abuse-related incident has been reported. Where there is any concern as to the welfare or safety of a child, officers should make a notification to the police child abuse investigation unit (CAIU). Any referrals made to local authority children’s social care departments should, where possible, be made by officers from the CAIU
Forces have systems in place to make referrals where appropriate. These generally involve response officers completing a vulnerable child form or a section on the domestic abuse risk assessment form to alert Public Protection Units (PPU) and children’s social services, or are made via Multi-Agency Safeguarding Hubs (MASHs) or Central Referral Units (CRUs). Some forces use additional checks and balances to identify the risk to children at domestic abuse incidents, for example, the use of Operation Encompass9.
As part of their annual inspection cycle, Her Majesty’s Inspectorate of Constabulary and Fire & Rescue Services (HMICFRS) recorded a total of 228,385 child protection referrals as a result of domestic abuse-related incidents in the year ending June 2017 (see Appendix Table 21). This figure is based on data supplied by 30 police forces in England and Wales. Multiple child protection referrals can be made for each domestic abuse-related incident recorded by the police, therefore, it is not possible to link the number of child protection referrals to the number of domestic abuse-related incidents recorded.
Notes for: Domestic abuse recorded by the police
For more information on how police forces submit their data to the Home Office, please refer to Section 3.1 of the User Guide to Crime Statistics.
In response to a recommendation in the Her Majesty’s Inspectorate of Constabulary (HMIC) 2014 report Everyone’s business: Improving the police response to domestic abuse, police forces are asked to “flag” crimes as being domestic abuse-related if the offence meets the government definition of domestic violence and abuse.
This offence is now included in the Home Office Counting Rules, under the category of “Assault without injury”.
There may be some cases where an incident may be recorded and then a crime may subsequently be recorded in a different time period, for example, an incident recorded on 31 March, a crime recorded on 1 April.
An example of a domestic abuse incident that does not amount to a crime would be two people having a loud argument, a third party calls the police, the police attend and calm the situation down, but no crime has taken place.
This is an improved record-level data collection system designed to streamline the process by which forces submit data. Migration of forces to the Data Hub is ongoing.
Bedfordshire, Cheshire, Cleveland, Gloucestershire, Gwent, Hampshire, Merseyside, Metropolitan Police, Northamptonshire, South Wales, Staffordshire, Surrey, Sussex, Thames Valley and Kent.
The analysis may not be representative of all forces in England and Wales, however, for these 15 forces, the proportion of violence against the person offences that were flagged as domestic abuse-related was 33%, similar for all forces (32%).
For more information on Operation Encompass, refer to the scheme’s website
6. Domestic homicides
Home Office Homicide Index
Data on domestic homicides have been extracted from the Home Office Homicide Index, which contains detailed record-level information about each homicide recorded by police in England and Wales. It is continually updated with revised information from the police and the courts and, as such, is a richer source of data than the main recorded crime dataset1.
“Domestic” homicides from the Homicide Index include any homicide where the relationship between an adult victim (aged 16 and over) and the perpetrator falls into one of the following categories:
- spouse
- common-law spouse
- cohabiting partner
- boyfriend or girlfriend
- ex-spouse, ex-cohabiting partner or ex-boyfriend or girlfriend
- adulterous relationship
- lover’s spouse
- emotional rival2
- son or daughter (including step and adopted relationships)
- parent (including step and adopted relationships)
- brother or sister
- other relatives
These data exclude homicides where the victim was aged under 16 years, to be consistent with the government definition of domestic abuse used elsewhere in this bulletin.
Homicide Index data are based on the year when the offence was recorded, not when the offence took place or when the case was heard in court. While in the vast majority of cases the offence will be recorded in the same year as it took place, this is not always the case. The data refer to the position as at 14 November 2016, when the Homicide Index database was “frozen” for the purpose of analysis3. The data may change as subsequent court hearings take place or as other information is received.
As there is year-to-year variability in the volume of homicides recorded, this analysis combines data for a three-year period (April 2013 to March 2016) to provide more robust results. The analysis shows:
- there were a total of 454 domestic homicides recorded by the police in England and Wales between April 2013 and March 2016; this represents 31% of all homicides where the victim was aged 16 and over during this time period (see Appendix Table 11)
- the majority of victims of domestic homicides were female (70%, or 319), with 30% of victims being male (135); this contrasts with victims of non-domestic homicides, where the majority of victims were male (88%, or 704) and 12% of victims were female (97, see Appendix Table 12)
- over three-quarters of female victims of domestic homicide were killed by a male partner or ex-partner (76%, 242 females); of these, 114 were killed by a spouse or civil partner, 47 were killed by their common-law spouse or cohabiting partner, 35 were killed by a boyfriend and 28 were killed by an ex-spouse, ex-common law spouse or ex-cohabiting partner
- only 3% of female victims (11 females) were killed by a female, eight of which were killed by their mother; female victims were killed by their fathers in 34 cases (Table 1, see Appendix Table 14)
- the majority of male victims of domestic homicide (66%) were killed by another male (Table 1, see Appendix Table 14); a higher proportion of male victims were killed by a family member4 than females (47% compared with 23%)
- around half (53%) of male victims were killed by a partner or ex-partner (32 male suspects and 40 female suspects), of which one-quarter (23 men) were killed by a male emotional rival or lover’s spouse; only one female victim was killed by an emotional rival, defined as those instances where two persons come to know or meet each other through their association or knowledge of a third person, and where their emotional or sexual interest in this third person brings them into direct conflict with each other – for example, a man could kill his ex-wife’s current partner
Table 1: Relationship of victim to suspect in domestic homicides, by type of relationship and sex, combined data for year ending March 2014 to year ending March 2016
| England and Wales | Victims domestic homicides | ||
| Male | Female | All | |
|---|---|---|---|
| Numbers | |||
| Male Suspects | 89 | 305 | 394 |
| Partner/ex-partner3 | 32 | 242 | 274 |
| Parent | 28 | 34 | 62 |
| Son/daughter | 4 | 7 | 11 |
| Other family4 | 25 | 22 | 47 |
| Female Suspects | 46 | 11 | 57 |
| Partner/ex-partner3 | 40 | 1 | 41 |
| Parent | 3 | 8 | 11 |
| Son/daughter | 2 | 0 | 2 |
| Other family4 | 1 | 2 | 3 |
| All Suspects5 | 135 | 319 | 454 |
| Partner/ex-partner3 | 72 | 246 | 318 |
| Parent | 31 | 42 | 73 |
| Son/daughter | 6 | 7 | 13 |
| Other family5 | 26 | 24 | 50 |
| Source: Homicide Index, Home Office | |||
| Notes: | |||
| 1. As at 14 November 2016; figures are subject to revision as cases are dealt with by the police and by the courts, or as further information becomes available. | |||
| 2. Excludes cases with no suspects. | |||
| 3. Partner/ex-partner includes the sub-categories 'spouse, cohabiting partner, boyfriend/girlfriend, ex-spouse/ex-cohabiting partner/ex-boyfriend/girlfriend, adulterous relationship, lover’s spouse or emotional rival'. | |||
| 4. Includes siblings, other relatives. | |||
| 5. Includes 3 homicides with no suspect details. | |||
Download this table Table 1: Relationship of victim to suspect in domestic homicides, by type of relationship and sex, combined data for year ending March 2014 to year ending March 2016
.xls (29.2 kB)Data on the number of domestic homicides by sex can be broken down by police force area but there is considerable volatility in these numbers over time due to the volumes involved. See Appendix Tables 11 and 12 for more information.
The Femicide Census
As the Home Office Homicide Index shows, most victims of domestic homicides are women, and the Femicide Census provides additional information on these offences.
The Femicide Census (developed by Karen Ingala Smith and Women’s Aid working in partnership with support from Freshfields Bruckhaus Deringer LLP and Deloitte LLP) is an additional data source that specifically examines information on women and girls aged 14 and over who have been killed by a man. The majority of these data are sourced from non-governmental, administrative datasets, and are not classified as official statistics.
The underlying data of the Femicide Census was based on Karen Ingala Smith’s blog Counting dead women, and has been supplemented by Freedom of Information (FOI) requests to police forces and other public authorities, as well as analysis of Independent Police Complaints Commission reports, NHS mental health homicide reviews, serious case reviews, coroner reports and domestic homicide reviews. In addition to data obtained by FOI requests, information providing further detail on the femicide, for example, context of killing, is obtained by unverified sources, not supported or available through FOI requests, such as newspaper articles and other publically available information.
Data from the Femicide Census will not correspond to data from the Home Office Homicide Index. The Femicide Census focuses on all women and girls killed by a man (not exclusively domestic homicides) and includes female victims aged 14 and over, whereas the Home Office Homicide Index records all domestic homicides regardless of the sex of the victim and perpetrator, and covers domestic homicides where the victim was aged 16 and over. The Home Office Homicide Index is also structured around when homicides were recorded by the police, and the Femicide Census records when the homicide occurred.
The Femicide Census recorded a total of 309 domestic femicides5 in England and Wales from April 2013 to March 2016, representing 79% of all femicides recorded in this time period (see Appendix Table 31). The Femicide Census contextualises all femicides and for each case a primary context can be identified to understand the relationship to the perpetrator and/or the motive behind the killing. Each femicide may have multiple contextual factors and therefore the primary contextual factor often clarifies the relationship to the perpetrator6.
Of the 309 domestic femicides, the primary context of the killing was recorded as intimate-partner violence in 78% (240) of cases (see Appendix Table 32) . This proportion corresponds to figures from the Homicide Index, which show that around three-quarters of women (76%) were killed by a male partner or ex-partner between the year ending March 2014 and the year ending March 2016.
A total of 85 females were identified by the Femicide Census as being killed by an ex-partner or ex-spouse. The length of time between separation and the femicide is available for 68 of these cases8 (see Appendix Table 33)7. Nearly half of these 68 females (49%) were killed by their ex-partner or ex-spouse less than one month after separation, 79% had been killed within six months of separation, and 90% had been killed within a year of separation (Figure 8).
Figure 8: Length of time between separation and domestic femicides for females killed by an ex-partner or ex-spouse, year ending March 2014 to year ending March 2016
England and Wales
Source: Femicide Census, Women's Aid Federation of England
Notes:
Data from the Femicide Census are not classified as official statistics.
These data are based on 68 domestic femicides where the female was killed by an ex-partner or ex-spouse where the length of time between separation and killing were known.
Download this chart Figure 8: Length of time between separation and domestic femicides for females killed by an ex-partner or ex-spouse, year ending March 2014 to year ending March 2016
Image .csv .xlsThe Femicide Census also collects information on the perpetrators of domestic femicides, including their age and criminal justice outcome. Just under one-quarter (23%) of perpetrators of domestic femicides between April 2013 and March 2016 were aged 36 to 45 years. Similar proportions of perpetrators were aged 26 to 35 years (20%), 46 to 55 years (22%) or 56 and over (20%) (see Appendix Table 34).
Over half of perpetrators of domestic femicides (56%, or 166 perpetrators) were found guilty of murder, 16% (49 perpetrators) committed suicide either at the time or after the offence, and 11% (32 perpetrators) were detained under the Mental Health Act (see Table 2).
Table 2: Domestic femicides by sentencing outcome/progress for perpetrators, year ending March 2014 to year ending March 2016
| England and Wales | Perpetrators | ||||||||||||
| Number | Percentage | ||||||||||||
| Guilty | |||||||||||||
|---|---|---|---|---|---|---|---|---|---|---|---|---|---|
| Murder | 166 | 56 | |||||||||||
| Manslaughter | 18 | 6 | |||||||||||
| Perverting the course of justice | 2 | 1 | |||||||||||
| Charged | |||||||||||||
| Murder | 4 | 1 | |||||||||||
| Suicide | |||||||||||||
| Committed suicide at time of offence | 40 | 13 | |||||||||||
| Committed suicide after offence | 9 | 3 | |||||||||||
| Other | |||||||||||||
| Detained under Mental Health Act | 32 | 11 | |||||||||||
| Diminished Responsibility | 17 | 6 | |||||||||||
| Deceased | 4 | 1 | |||||||||||
| Outcome Unknown | 7 | 2 | |||||||||||
| Total | 299 | 100 | |||||||||||
| Source: Femicide Census, Women's Aid Federation of England | |||||||||||||
| Notes: | |||||||||||||
| 1. Data from the Femicide Census are not classified as official statistics. | |||||||||||||
| 2. The total number of perpetrators does not sum to the total number of domestic femicides due to 10 cases where the perpetrator had multiple victims. | |||||||||||||
Download this table Table 2: Domestic femicides by sentencing outcome/progress for perpetrators, year ending March 2014 to year ending March 2016
.xls (29.7 kB)Notes for: Domestic homicides
For example, when the police initially record an offence as a homicide it remains classified as such unless the police or courts decide that a lesser offence, or no offence, took place. The offence would be reclassified on the Homicide Index as “no longer recorded” but remain in the main police recorded crime collection as a homicide.
“Emotional rival” is defined as those instances where 2 persons come to know or meet each other through their association or knowledge of a third person, and where their emotional or sexual interest in this third person brings them into direct conflict with each other. For example, a man could kill his ex-wife’s current partner.
The Homicide Index is continually updated with revised information from the police as investigations continue and as cases are heard by the courts. The version used for analysis does not accept updates after it is “frozen” to ensure the data do not change during the analysis period. See Section 3.1 of the User Guide to Crime Statistics for more information.
57 male victims were killed by a male family member and 6 were killed by a female family member.
Femicide is defined as the killing of a woman or girl, in particular by a man and on account of her gender. Domestic femicides recorded by the Femicide Census refer to femicides where the woman was killed by a partner, ex-partner, family member, or in the cases of "IPV collateral" by the partner or ex-partner of a relative or friend of the victim. Mercy killings, assisted suicides or suicide pacts, and honour killings involving these relationships between victims and perpetrators are also included in domestic femicides, but are identified separately (see Appendix Table 34).
For example, femicides that were sexually violent but were committed by a current or former partner are classified as “domestic – intimate partner violence” although there are overlaps between intimate-partner violence and sexual violence. For the full list of contexts of violence, refer to Table 2 of Femicide Census: Redefining an Isolated Incident.
Just under 40% of primary contextual factors attached to domestic femicides were obtained by verified data sources (38%). The verifiability of the data depends on the quality of the Freedom of Information requests that Women’s Aid receives. If the relationship between the victim and the perpetrator are not supplied then Women’s Aid search for the information through news articles and other publically available information.
The length of time between separation and killing is only ever collected through publically available information such as news reports and statements by friends or family for the Femicide Census. Although this information would be held by police to inform investigation and contribute to the circumstances surrounding the homicide case, it is not always possible to draw out this information from police datasets.
7. Police responses to domestic abuse
Between September and November 2017, as part of its annual all-force inspection programme covering forces’ effectiveness, efficiency and legitimacy (known as PEEL), Her Majesty’s Inspectorate of Constabulary and Fire & Rescue Services (HMICFRS) visited each police force in England and Wales to examine how effective forces are at keeping people safe and reducing crime. As part of this inspection process, HMICFRS examined how effectively forces protect vulnerable people from harm and support victims. This included a focus on domestic abuse.
HMICFRS collected data from police forces on arrests, bails and voluntary attendances for domestic-abuse related offences1. Due to the timescales of the inspections, these data cover the year ending June 2017 and therefore cannot be directly compared with the data sources covering the year ending March 2017. In addition, not all police forces are covered because not every force could provide the data. The latest progress report by HMICFRS highlights concerns over the variation in arrest rates across police forces.
The police made 217,607 arrests for domestic abuse-related offences in 39 police forces of England and Wales in the year ending June 2017. This equates to 46 arrests per 100 domestic abuse-related crimes recorded by these forces in the same period. There were 37,252 bails granted in 34 police forces, equating to nine bails per 100 domestic abuse-related crimes recorded by these forces. In addition to arrests, HMICFRS recorded 24,189 instances of voluntary attendance for domestic abuse-related offences in 25 forces of England and Wales, where the suspect attended a police station voluntarily to assist with investigation (see Appendix Table 21). This equates to seven voluntary attendances per 100 domestic abuse-related crimes.
Arrests made by the police for domestic abuse-related offences vary by police force area. See the section on Are there differences between local areas? for more detail.
Domestic Violence Protection Orders and Domestic Violence Protection Notices
Domestic Violence Protection Orders (DVPOs) and Domestic Violence Protection Notices (DVPNs) were introduced across all 43 police forces in England and Wales on 8 March 2014. DVPOs are a civil order that provide protection to victims by enabling the police and magistrates’ courts to put in place protective measures in the immediate aftermath of a domestic violence incident, where there is insufficient evidence to charge a perpetrator and provide protection to a victim via bail conditions.
A DVPN is the initial notice issued by the police to provide emergency protection to an individual believed to be the victim of domestic violence. This notice, which must be authorised by a police superintendent, contains prohibitions that effectively bar the suspected perpetrator from returning to the victim’s home or otherwise contacting the victim. A DVPN may be issued to a person aged 18 and over if the police superintendent has reasonable grounds for believing that:
- the individual has been violent towards an associated person
- the individual has threatened violence towards an associated person
- the DVPN is necessary to protect that person from violence or a threat of violence by the intended recipient of the DVPN
A DVPO can prevent the perpetrator from returning to a residence and from having contact with the victim for up to 28 days. An application for a DVPO by the police to a magistrates’ court should be completed within 48 hours of the DVPN being served on the perpetrator. The latest progress report on police responses to domestic abuse, published by HMICFRS, referenced the importance of DVPOs being supported by robust risk management processes, and that police training should reinforce the application of DVPOs to all forms of domestic abuse, not just physical abuse.
A total of 25 forces could provide data on both the number of DVPNs applied for and the number granted by a superintendent. For these forces, 95% of DVPNs applied for were granted (3,039 out of 3,192 applications). A slightly lower proportion of DVPOs applied for were granted by a magistrates’ court (92% based on 34 forces, see Appendix Table 22 for more detail).2
Domestic Violence Disclosure Scheme (Clare’s Law)
The Domestic Violence Disclosure Scheme (DVDS, or Clare’s Law3) was brought into effect in March 2014. The scheme has two routes:
- “right to ask” – this enables someone to ask the police about a partner’s previous history of domestic violence or violent acts
- “right to know” – the police can proactively disclose information in prescribed circumstances
Every request under the DVDS is thoroughly checked by a panel made up of police, probation services and other agencies to ensure information is only passed on where it is lawful, proportionate and necessary, although there may be different processes in place across forces for considering and approving applications. Trained police officers and advisers are then on hand to support victims through the difficult and sometimes dangerous transitional period.
For the 34 forces that were able to supply data on both applications and disclosures under the DVDS, 46% of the 5,268 “right to know” applications made resulted in disclosures (2,438) in the year ending June 2017. A lower proportion (34%) of the 2,820 “right to ask” applications resulted in disclosures in the same year (972 based on 35 forces providing both figures; see Appendix Table 22). These figures varied by police force area (refer to the Domestic abuse statistics – data tool or Appendix Table 22 for more detail).
Notes for: Police responses to domestic abuse
Voluntary attendances act as an alternative to arrest where the suspect attends a police station voluntarily to assist with investigation.
Breaches of DVPNs and DVPOs can be recorded regardless of the date of issue and therefore are not presented because they are not comparable to those granted.
This initiative was named after Clare Wood who was murdered by her ex-boyfriend in 2009, who unbeknown to her had a record of violence against women.
9. Police referrals to the Crown Prosecution Service
The Crown Prosecution Service (CPS) is the principal prosecuting authority for England and Wales, acting independently in criminal cases investigated by the police and others. CPS data are available through its Case Management System (CMS) and associated Management Information System (MIS)1. CPS domestic abuse data are dependent upon lawyers and administrative staff correctly identifying applicable cases and flagging the case on the CMS. These data are accurate only to the extent that flags have been correctly applied.
For CPS data, a domestic abuse flag may be applied at the beginning of a case, or applied later in the prosecution process if a domestic abuse relationship becomes apparent. There is a time lag between every stage of the criminal justice process: between police referral to the CPS for charging, prosecution, conviction and sentencing. For example, a domestic abuse case could be referred to the CPS in 2016, but a conviction may not be secured until 2017. As a result, the data presented in this report on referrals, prosecutions and convictions do not necessarily follow on from each other and caution should be taken when making comparisons2.
CPS data include both child and adult defendant and victim data and do not strictly align with the government definition of domestic abuse, which only applies to those cases where both the victim and perpetrator are aged 16 and over.
CPS pre-charge decisions
CPS charging data cover those cases, by suspect, referred to the CPS by the police for a charging decision.
There were 110,833 referrals of domestic abuse-related cases from the police to the CPS in the year ending March 2017. This is a fall of 7,049 referrals (6%) from the previous year (117,882 referrals, see Appendix Table 23). This compares with a 16% increase in domestic abuse-related crimes recorded by the police in the same period. In their latest progress report, Her Majesty’s Inspectorate of Constabulary and Fire and Rescue Services (HMICFRS) explain that police forces and the CPS are examining the reduction in referrals to the CPS and variations across police forces. This could be affected by various factors including differing systems and processes, relationships between the police and CPS, and quality of evidence.
In the year ending March 2017, out of all the domestic abuse-related cases that were referred to the CPS, 72% resulted in a decision to charge, equating to the charge of 79,413 defendants (a fall of 3% from the previous year; see Appendix Table 23). In just under one-quarter (23%) of cases there was a decision not to prosecute and 1% had an out of court disposal3. The remaining 4% of domestic abuse-related cases were administratively finalised (Figure 12). The administrative finalisation code means that the CPS has not made a charging decision on a case brought to them by the police4.
Figure 12: Pre-charge decisions for domestic abuse-related cases, England and Wales, year ending March 2017
Source: Crown Prosecution Service (CPS)
Notes:
- Data from CPS are not classified as official statistics.
- ‘Other’ makes up less than 1% of pre-charge decisions, and therefore are not included.
Download this chart Figure 12: Pre-charge decisions for domestic abuse-related cases, England and Wales, year ending March 2017
Image .csv .xlsWhile the volume of domestic abuse-related cases resulting in a charge has fluctuated over the last seven years, the trend in the proportion of domestic abuse-related pre-charge decisions5 that resulted in a charge has been relatively stable6 (Table 3).
Table 3: Domestic abuse-related cases where a suspect was charged, year ending March 2010 to year ending March 2017
| England and Wales | |||||||||
|---|---|---|---|---|---|---|---|---|---|
| Apr '09 to Mar '10 | Apr '10 to Mar '11 | Apr '11 to Mar '12 | Apr '12 to Mar '13 | Apr '13 to Mar '14 | Apr '14 to Mar '15 | Apr '15 to Mar '16 | Apr '16 to Mar '173 | ||
| Number | 62,087 | 68,927 | 66,184 | 60,189 | 72,905 | 84,711 | 82,157 | 79,413 | |
| Percentage | 68.1 | 68.1 | 69.6 | 68.3 | 70.4 | 68.9 | 69.7 | 71.7 | |
| Source: Crown Prosecution Service (CPS) | |||||||||
| Notes: | |||||||||
| 1. Data from CPS are not designated as official statistics. | |||||||||
| 2. During the year ending March 2014, a revised method of reporting the outcomes of charging decisions was developed. The revised method has been used in this report (for both the current year and the back series of data) which provides a more accurate figure for the percentage of defendant cases which proceeded to prosecution. For this reason, the data will differ from that reported by the CPS prior to the year ending March 2014. | |||||||||
| 3. The percentage of cases charged covers those domestic abuse cases, by suspect, forwarded to CPS during the year ending March 2017 for charging decisions and are not directly comparable in numbers with those prosecuted which covers cases, by defendant, finalised during the year ending March 2017. | |||||||||
Download this table Table 3: Domestic abuse-related cases where a suspect was charged, year ending March 2010 to year ending March 2017
.xls (28.7 kB)The average number of days taken for a decision to charge7,8 to be made in domestic abuse-related cases was 6.7 days in the year ending March 2017, showing an increase of approximately two days in the last three years9. This was shorter than non-domestic abuse-related cases, which took an average of 18.4 days to charge in the year ending March 2017 (Figure 13). The increase in the average number of days taken to charge non-domestic abuse-related cases (approximately seven days) was larger than the increase for domestic abuse-related cases, meaning that the difference between the two (approximately 12 days) is now the largest it has been in the last four years.
Figure 13: Average number of days to charge domestic abuse and non domestic abuse-related cases in England and Wales, year ending March 2014 to year ending March 2017
Source: Crown Prosecution Service (CPS)
Notes:
- Data from CPS are not classified as official statistics.
Download this chart Figure 13: Average number of days to charge domestic abuse and non domestic abuse-related cases in England and Wales, year ending March 2014 to year ending March 2017
Image .csv .xlsDisclosing private sexual images without consent
Offences involving the “disclosure of private sexual photographs and films with the intent to cause distress or anxiety”, commonly referred to as “revenge pornography”, were made a specific offence in April 201510. The CPS record how many prosecutions involving the offence have been flagged as domestic abuse-related. Of the 465 offences prosecuted in the year ending March 2017, 84% (389) were flagged as being domestic abuse-related (Table 4). This is a decrease from 89% (184) of prosecutions for this offence that were domestic abuse-related in the previous year.
Table 4: Number and proportion of domestic abuse-related ''revenge pornography'' prosecutions, year ending March 2016 to year ending March 2017
| England and Wales | |||||||
|---|---|---|---|---|---|---|---|
| Apr '15 to Mar '16 | Apr '16 to Mar '17 | ||||||
| Number | Percentage | Number | Percentage | ||||
| Domestic abuse-related | 184 | 89.3 | 389 | 83.7 | |||
| Non domestic abuse-related | 22 | 10.7 | 76 | 16.3 | |||
| Total | 206 | 100.0 | 465 | 100.0 | |||
| Source: Crown Prosecution Service (CPS) | |||||||
| Notes: | |||||||
| 1. Data from CPS are not designated as official statistics. | |||||||
| 2. ''Revenge pornography'' involves the disclosure of private sexual images without consent with the intention to cause anxiety or distress. | |||||||
Download this table Table 4: Number and proportion of domestic abuse-related ''revenge pornography'' prosecutions, year ending March 2016 to year ending March 2017
.xls (28.2 kB)Notes for: Police referrals to the Crown Prosecution Service
The CPS collects data to assist in the effective management of its prosecution functions and therefore do not collect data that constitute official statistics as defined in the Statistics and Registration Service Act 2007.
Note the percentage of cases charged covers those domestic abuse cases, by suspect, forwarded to CPS during the year ending March 2017 for charging decisions and are not directly comparable in numbers with those prosecuted which covers cases, by defendant, finalised during the year ending March 2017.
An out of court disposal is where a caution, conditional caution reprimand or final warning is given or the offence has been considered in relation to other charges.
At any stage in the investigation (prior to a charging decision being given) the police may decide that the case does not meet charging criteria and end the investigation without returning to CPS for further consultation. As a result the CPS will administratively finalise the case because no actual charging decision has been made by them. It also includes cases where a suspect has died before charges had been authorised or where a suspect has failed to answer police bail.
The decisions made by the Crown Prosecution Service (CPS) on referrals from the police.
The CPS is continually striving to improve the quality of data used in both internal and external reports. During the year ending March 2014, a revised method of reporting the outcomes of charging decisions was developed. The revised method has been used in this report (for both the current year and the back series of data), which provides a more accurate figure for the percentage of defendant cases which proceeded to prosecution. For this reason, the data will differ from that reported in CPS publications prior to the year ending March 2014.
The CPS Case Management System (CMS) data report the average number of calendar days since the first decision was sought by the police, to the date in which the last decision made was to charge. The data include those cases where the police were required to submit further evidence prior to a decision to charge being made and those more serious complex cases including cases involving a death, rape and serious sexual offences, child abuse, large-scale or long-term fraud and cases with substantial or complex video or audio key evidence, which all must be referred to CPS Area-based Prosecutors.
The system is unable to separately record the timeliness of those cases that were subject to advice and further work before a charge decision was made and recorded as the last decision.
The data include all cases where the decision was made on the same day by CPS Direct, and those cases that must be referred to CPS Area-based Prosecutors by way of face-to-face, telephone, or written advice and consultation with the police. The data also include cases where a decision to charge was made after the police were required to submit further evidence prior to a decision to charge being made.
These offences are included within the offence category of “harassment” under the Home Office Counting Rules.
10. Crown Prosecution Service prosecutions and convictions
Prosecutions cover domestic abuse-related cases, by defendant, finalised during that year1. There were a total of 93,590 prosecutions for domestic abuse-related offences in the year ending March 2017, which accounted for around 16% of all prosecutions in England and Wales (Figure 31). This figure shows a volume decrease in the number of domestic abuse-related prosecutions compared with the previous year (100,930), but represents the same proportion of all prosecutions as reported in the year ending March 2016.
Over three-quarters of domestic abuse-related prosecutions were successful in securing a conviction in the year ending March 2017. Although the change in this proportion from year-to-year has been small, the latest figure of 76% is at its highest level since the year ending March 2010 (72%; see Appendix Table 23).
The defendant pleaded guilty in 69% of the domestic abuse-related cases referred to the CPS, so of the 70,853 successful domestic abuse-related prosecutions in the year ending March 2017, 91% were due to a guilty plea, a figure which has remained relatively flat over the last seven years. The remaining 9% of successful domestic abuse prosecutions in the year ending March 2017 secured a conviction following a trial and 0.1% were proved in absence. The percentage of convictions following a trial has ranged from 8% to 10% between the year ending March 2010 and the year ending March 2017 (see Appendix Table 23).
Around one-quarter (24%) of domestic abuse-related prosecutions were unsuccessful in securing a conviction, equating to 22,737 prosecutions. Over half (54%) of unsuccessful prosecutions were due to either victim retraction, victim non-attendance or evidence of the victim not supporting the case (Figure 15), showing no change from the previous year. Victim retraction, where the evidence of the victim supports the prosecution case, but the victim refuses to be called as a witness, or retracts or withdraws a complaint, accounted for just under one-quarter (24%) of unsuccessful prosecutions.
Just over one-quarter (28%) of unsuccessful prosecutions were due to victim non-attendance, where the victim is called as a witness in a trial, but fails to attend court. The proportion of unsuccessful prosecutions that resulted in victim non-attendance has increased every year, from 13% in the year ending March 2010 (see Appendix Table 23). The evidence of the victim did not support the case in 2% of unsuccessful prosecutions. In these cases the victims have not retracted their evidence, but it does not support the prosecution of the defendant, leading to an unsuccessful outcome (Figure 14).
Figure 14: Reasons for unsuccessful domestic abuse-related prosecutions in England and Wales, year ending March 2017
Source: Crown Prosecution Service (CPS)
Notes:
- Data from CPS are not classified as official statistics.
- Other key reasons refer to: caution, bindover, conflict of evidence, essential legal element missing, unreliable witness and acquittals, although it should be noted that in Figure 15, the proportion of acquittals are represented as a separate category from the other key reasons. Data are no longer collected on 'Effect on Victim/Witness mental health'
- ‘Other reasons’ refer to a number of explanations for an unsuccessful outcome including missing statements and breach of Police and Criminal Evidence Act 1984 (PACE).
Download this chart Figure 14: Reasons for unsuccessful domestic abuse-related prosecutions in England and Wales, year ending March 2017
Image .csv .xlsVictims may not want to be involved in the prosecution for a number of reasons, for example, due to the level of fear and control exerted by the perpetrator, or because of a lack of sufficient response or support from agencies. The CPS provide training to Independent Domestic Violence Advisors (IDVAs) who support domestic abuse victims as well as providing support through special measures and speaking to victims at court.
The 2015 Her Majesty’s Inspectorate of Constabulary (HMIC) report, Increasingly everyone’s business: A progress report on the police response to domestic abuse, found there was an increased focus among police forces to developing evidence-led prosecutions around domestic abuse. The report also found that response officers now have a greater awareness of the importance of collecting evidence at the scene (for example, using body-worn cameras) so that prosecutions can continue even if the victim does not support further action. The proportion of prosecutions that were unsuccessful due to victim retraction has been slowly falling in recent years (from 28% in the year ending March 2014 to 24% in the year ending March 2017; see Appendix Table 23), which could be explained, in part, by these changes.
In spring 2017, the CPS provided additional mandatory e-learning training on coercive and controlling behaviour and evidence-led prosecutions to all prosecutors to enable them to focus on developing robust prosecutions, even where the victim is unable to support the prosecution.
Reflecting the profile of victims and perpetrators shown in earlier sections, the vast majority of defendants in domestic abuse-related prosecutions were men in the year ending March 2017 (92%, Figure 15)2. In contrast, the majority of victims were female (65%) and 13% were male. However, the sex of the victim was not recorded in over one-fifth (21%) of prosecutions3. If this category was excluded from the analysis, the proportion of female victims would be 83%, with 17% male victims.
Figure 15: Sex of victims and defendants in domestic abuse-related cases in England and Wales, year ending March 2017
Source: Crown Prosecution Service (CPS)
Notes:
- Data from CPS are not classified as official statistics.
- The CPS records some limited data, identifying the number of victims in the Witness Management System. This is a system used by Witness Care Unit (WCU) staff to manage cases. Not all cases are managed by WCUs and a number of CPS areas do not use this system. It follows that there are many cases for which victim information is not recorded. As a result, it is not possible to correlate data on the sex of victims against data on the sex of defendants.
Download this chart Figure 15: Sex of victims and defendants in domestic abuse-related cases in England and Wales, year ending March 2017
Image .csv .xlsNotes for: Crown Prosecution Service prosecutions and convictions
The percentage of cases charged covers those domestic abuse-related cases, by suspect, forwarded to CPS during the year ending March 2017 for charging decisions and are not directly comparable in numbers with those prosecuted, which covers cases, by defendant, finalised during the year ending March 2017. One defendant may have committed a number of offences, usually, although not exclusively, against one victim.
Data showing the sex of defendants are held in the CPS Management Information System; however, the records are not always complete. The sex of the defendant is unknown in some cases and may not be recorded in others.
The proportion of cases where the sex of the victim was unknown increased from 17% in the year ending March 2016. The CPS records some limited data, identifying the number of victims in the Witness Management System. This is a purpose-built electronic system designed to enable Witness Care Unit (WVU) staff to manage their cases. Victim data are only recorded if a case is handled by a WCU that uses the system. Not all cases are managed by WCUs and a number of CPS areas do not use this system. It follows that there are many cases for which victim information is not recorded. As a result, it is not possible to match data on the sex of victims against data on the sex of defendants.
11. Coercive and controlling behaviour
The rise in domestic abuse-related crimes recorded by the police includes offences of coercive or controlling behaviour in an intimate or family relationship1. This became a criminal offence as part of the Serious Crime Act 2015 and came into force on 29 December 2015. As cases of coercive and controlling behaviour have now passed through the criminal justice system, data on this offence are presented in this publication for the first time.
Information on the number of coercive control offences is available for the police forces that have moved onto the Home Office Data Hub. For the 38 forces for which data were available, 4,246 offences of coercive control were recorded in the year ending March 2017.
The number of these offences that have been recorded by the police has increased over the last year. This is common for new offences and the rise could be attributed to a growing awareness by the police, Crown Prosecution Service (CPS), other agencies and members of the public of how to recognise such criminality in society and to use the new law accordingly.
In addition, it was not possible to immediately implement the legislation for coercive and controlling behaviour as the nature of the offence refers to patterns of control that occur over a sustained period of time, which would take time to come to the attention of the police. A change to the Home Office Counting Rules (HOCR) from 1 July 2016 so that coercive and controlling behaviour offences (with the exception of assaults where there is intent to cause serious harm) should take precedence over other offences2, is also likely to have led to an increase in the number of these offences recorded by the police.
However, while the rule changes are implemented across all forces, it is likely that the number of such offences recorded is currently an underestimation of the actual number of cases of coercive and controlling behaviour that come to the attention of the police.
The CPS Case Information System recorded 309 offences of coercive and controlling behaviour where a prosecution commenced at magistrates' courts in the year ending March 2017 (see Appendix Table 29).
Since coercive and controlling behaviour is now a specific offence, criminal justice outcomes data on this offence are now available from the Ministry of Justice (MoJ). There were a total of five cautions and 1553 defendants prosecuted for coercive and controlling behaviour in the year ending December 2016. There were 59 offenders convicted of coercive and controlling behaviour and 58 offenders were sentenced for this offence4 (see Appendix Table 30). The majority of defendants prosecuted for coercive and controlling behaviour were male (97%) and the average custodial sentence given was 17 months.
MoJ data relate to a different time period to prosecutions data published by the CPS, and relate to the outcomes for offenders of coercive and controlling behaviour, rather than offences heard at a magistrates’ court5. As a result, data from the CPS and MoJ will not correspond and are not directly comparable.
As with CPS data, there can be a delay between the commencement of new offences and seeing them in court data, primarily as a result of the time it takes for an offence to be investigated, the police to assign an outcome, the prosecution, and to result in a completed court case.
Notes for: Coercive and controlling behaviour
This offence is constituted by behaviour on the part of the perpetrator, which takes place “repeatedly or continuously”. The victim and alleged perpetrator must be “personally connected” at the time the behaviour takes place. The behaviour must have had a “serious effect” on the victim, meaning that it has caused the victim to fear violence will be used against them on “at least two occasions”, or it has had a “substantial adverse effect on the victims’ day-to-day activities”. The alleged perpetrator must have known that their behaviour would have a serious effect on the victim, or the behaviour must have been such that he or she “ought to have known” it would have that effect.
Controlling and coercive behaviour should be considered the most serious violent crime over assaults up to and including offences contrary to section 20 of the Offences Against the Person Act. It should also be considered the most serious crime over offences of criminal damage, theft and sexual offences amounting to voyeurism or exposure. For more information, please refer to the Home Office Counting Rules.
These data relate to defendants for whom engaging in controlling or coercive behaviour in an intimate or family relationship were the principal offences for which they were dealt with. When a defendant has been found guilty of two or more offences it is the offence for which the heaviest penalty is imposed. Where the same disposal is imposed for two or more offences, the offence selected is the offence for which the statutory maximum penalty is the most severe.
28 adults were given an immediate sentence, 19 were given a suspended sentence, nine were given a community sentence and two were issued a conditional discharge.
A defendant who appears before both magistrates’ court and Crown Court may not do so within the same year, meaning for a given year convictions may exceed prosecutions or sentences may not equal convictions. Defendants who appear before both courts may be convicted at the Crown Court for a different offence to that for which they were originally proceeded against at magistrates’ court.
12. What services are available to victims of domestic abuse?
This section presents data on the provision of domestic abuse services in England and Wales collected and held by the charities Women’s Aid Federation of England, Welsh Women’s Aid and SafeLives. This is the first time these data sources have been included in this publication, as part of the expansion from Phase 1. These data are sourced from non-governmental, administrative datasets and are not classified as official statistics.
Women’s Aid Annual Survey
Women’s Aid Federation of England distribute an annual online survey to all domestic abuse services for female victims in England listed on the Routes to Support database, comprising both refuge services and community-based services, including counselling, support groups, local helplines, floating support, domestic abuse prevention advocate (DAPA) or Independent Domestic Violence Advisor (IDVA) services.
The survey includes questions covering the previous financial year and a census day and week, and collects information on service-users’ needs, experiences and demographic information, as well as data on the services they use and the numbers of referrals accepted and declined by services. Welsh Women’s Aid conducts a separate data collection covering domestic abuse service provision in Wales.
The data from these sources provide valuable insight into the domestic abuse services that responded, but it is not known how these findings compare with those for the services that did not respond. It is therefore unclear whether these findings are representative of all domestic abuse services in England and Wales.
For the year ending March 2016 survey, the latest year for which data are currently available, 369 services were sent the survey and 179 responses were received. A total of 145 responding services provided refuge support and 114 provided community-based support. The census day for refuge services was 13 October 2016 and provided data for 131 refuge services responding to this part of the survey. The census week for community-based services ran from 10 to 14 October 2016 inclusively and provided data from the responses of 104 community-based services1.
Data for Wales for the year ending March 2016 include information from 29 specialist domestic abuse services offering refuge-based support, floating support services and community outreach services. Whilst the Women’s Aid Federation of England Annual Survey covers referrals of only women and children to domestic abuse services, Welsh Women’s Aid also collect some data on referrals of men (see Appendix Table 36). For comparative purposes, the data presented in this section refer to referrals of women only.
The survey results show there were 19,854 referrals to 124 refuge services in England (services responding to this question) in the year ending March 2016, of which half (50%) were declined and 7% were not accepted by the client (Table 5). Of those declined, around 4 in 10 (41%) were declined because there was no space or capacity to support the victim (see Appendix Table 37a for more detail).
Over one-quarter (27%) of the 2,670 referrals of women to 29 refuge services in Wales were declined according to the Welsh Women’s Aid survey, with an additional 418 referrals (16%) not being accepted by the client (see Appendix Table 36). Of those referrals to refuges that were declined, just under half (48%) were declined due to a lack of space to support the victim (see Appendix Table 37b).
Table 5: Referrals of women to refuge and community-based services in England and Wales, year ending March 2016
| England and Wales | |||
|---|---|---|---|
| England5 | Wales | ||
| Number | |||
| Refuges | |||
| Referrals | 19,854 | 2,670 | |
| Accepted | 7,552 | 1,518 | |
| Declined | 9,957 | 734 | |
| Support not accepted by client | 1,387 | 418 | |
| Community-based services | |||
| Referrals | 79,552 | 4,091 | |
| Accepted | 61,491 | 2,960 | |
| Declined | 7,858 | 12 | |
| Support not accepted by client | 6,464 | 781 | |
| Source: Women's Aid Annual Survey, Women's Aid Federation of England and Welsh Women's Aid | |||
| Notes: | |||
| 1. Data from Women's Aid Federation of England and Welsh Women's Aid are not classified as official statistics. | |||
| 2. Data for England and Wales are presented separately because they are sourced from two different data collections. | |||
| 3. These figures cannot provide a full picture of demand for refuge services. Some survivors may not disclose abuse and some may not have been referred to a refuge because referring agencies may already be aware that a refuge is full or cannot meet their needs. | |||
| 4. These data only refer to services that responded to the survey, and it is not known how these results compare with the services not included in the survey. Data on refuges in England are based on 124 responding services, data on community based services in England are based on 92 responding services. Data from Wales are based on 29 services. | |||
| 5. Numbers of referrals accepted or declined for England will not sum to the total due to missing data. | |||
Download this table Table 5: Referrals of women to refuge and community-based services in England and Wales, year ending March 2016
.xls (30.2 kB)There are likely to be many victims of domestic abuse that do not become visible to these services and are therefore not reflected in these figures. For example, there are likely to be victims who needed refuge support but didn’t disclose the abuse they were experiencing. In addition, some victims may not have been referred to specialist services; this could be because referring agencies did not identify a victim’s need for refuge support, or they already knew the refuge was full2 or could not meet the victim’s specific needs.
Availability of refuge spaces would also be subject to whether the service can support the specific needs of the person being referred to that space. It may be that a service is unable to support victims with complex needs in their refuge or that they have a limit on the number of victims with complex needs they can support at one time. Furthermore, there are limitations on the number of beds available in each space, which will limit a victim’s options depending on the number of children seeking refuge with them.
The census day for the Women’s Aid Annual Survey provides more detailed information on the women using refuge services in England who responded to this section of the survey. Data are presented for Wales where it is available. The data show:
on the census day in 2016, there were 131 responding services3 providing refuge to 2,017 women (see Appendix Table 38); almost two-thirds of these women (64%) had children staying with them in the refuge (see Appendix Table 39)
for the women using refuge services in England on this day, the most common source of referral was a statutory agency (33%)
the most common source of referral in Wales was another domestic abuse service such as an independent domestic violence advisor (41%, see Appendix Table 35)
one-quarter (25%) of referrals to refuge services in England and around one-fifth (19%) of referrals in Wales were self referrals (see Appendix Table 35)
just under half of women in refuges in England on the census day had had the abuse reported to the police (49%) and around one-fifth (21%) had a criminal case made against the perpetrator (see Appendix Table 40)4
over three-quarters (77%, 1,551) of the 2,017 women using refuge services on the census day had crossed local authority boundaries to access refuge in England (see Appendix Table 39)
just over half of clients in Wales (53%) came from either another local authority in Wales or across the UK (see Appendix Table 41)
Compared with refuge services, a lower proportion of referrals to the 92 community-based services that responded to this question in England were declined in the year ending March 2016 (10%) and less than 1% were declined in Wales (Table 4). Of those referrals that were declined in England, the most common reasons for declining the service were not being able to contact the victim5 (47%) and the victim not wanting support (45%, see Appendix Table 37a)6.
The victim’s decision to accept support on domestic abuse can be a very difficult one: the victim may feel shame about telling someone else about their relationship, they may fear that the perpetrator will find out, or may not feel emotionally ready to seek support. The victim may also have been referred inappropriately, without the victim’s consent or knowledge.
The census week for the Women’s Aid Annual Survey provides more detailed information on the women using community-based services in England who responded to this section of the survey. Data are presented for Wales where it is available. The data show:
the 104 community-based services in England who completed the census week section of the survey were supporting 11,568 women (see Appendix Table 38); half of these women (50%) had children (see Appendix Table 39)
the most common source of referral for the women using community-based services during the census week in both England and Wales was statutory agencies such as the police and health services (33% England, 40% Wales); however, the source of referral was unknown for around one-third of women (31%) in England (see Appendix Table 35)
- around one-third (34%) of women using community-based services in England had had the abuse reported to the police and 17% had had a criminal case made against the perpetrator7 (see Appendix Table 40)
Routes to Support
Routes to Support (formerly UKRefugesOnline – UKROL) is a UK-wide online database, which contains information about domestic abuse and other violence against women services that are available for women and children throughout the UK. The database is representative of all domestic abuse services for women and is supported and part-funded by the Department for Communities and Local Government. The database is jointly managed by Women’s Aid organisations8 across the UK.
Routes to Support is a secure database and its primary purpose is to operate as a referral tool for the domestic abuse services sector. The data are obtained directly from the services listed on the system in the form of an initial questionnaire when they register and this is followed by an annual update form, which every service must complete to provide information about changes to provision. Data are further updated on an ongoing basis as Women’s Aid are made aware of changes and as new services are set up or take over tenders.
Routes to Support provides snapshot figures gathered on one day each year on the different types of domestic abuse services9 available in England and Wales. These are a range of services providing different types and levels of support, including the provision of information, therapeutic interventions, advocacy and accommodation-based support.
There were 305 refuge services recorded by Routes to Support in England and Wales in 2017; comprising, 274 in England10 and 31 in Wales (Appendix Table 43).
According to the snapshot figures captured once a year, refuge services in England11 have reduced in numbers over the last seven years, from 294 services in 2010 to 274 in 2017 (see Appendix Table 42). There are likely to have been fluctuation in numbers between these dates as services open, close or change providers as part of the commissioning process. In some instances provision is commissioned for a wider area than under the previous contract, leading to one service replacing multiple services whilst retaining the provision.
This can account for a decrease in refuge service numbers alongside an increase in refuge bed spaces during the same period. Routes to Support collects data on the number of bed spaces available in refuges in England, compared with a recommended number of bed spaces12. The number of bed spaces available in refuges in England13 has increased since 2010 from 3,467 to 3,798 spaces in 2017 (see Appendix Table 44). There were a total of 821 bed spaces available in refuges in Wales in 2017 (see Appendix Table 45).
These figures do not provide information on which specific access and support needs these services are able to support. Refuges can vary in size and some cannot support some specific groups of people, for example, those with high level mental health needs or physical disabilities. Services can vary according to the different types and levels of support that they provide. The number of bed spaces in England and Wales also vary geographically. For more detail, refer to Are there differences in local areas? section.
Routes to Support also collects snapshot data on an annual basis for other domestic abuse services in England14 (see Appendix Table 42):
helpline services have increased by 47% since 2010 (from 76 to 112 services)
the number of domestic abuse services available in England for children and young people has decreased by 21% since April 2010, from 238 to 188 services
Independent Domestic Violence Advisor and Domestic Abuse Prevention Advocate services15 have increased by 56% since April 2010 (from 82 to 128 services) and Independent Sexual Violence Advisor services have increased almost three-fold, from just nine services in 2010 to 35 services in 201716
In addition to providing data on the number of services available, Routes to Support has provided additional vacancy data from refuge services in London as part of a project with London Councils, including information on the migration of women seeking refuge from domestic abuse in the capital. Over two-thirds of women (67%) moved from another London borough to access refuge services in the year ending March 2017, and around one-fifth (21%) moved from outside London (Table 6). This broadly corresponds to data from the Women’s Aid Annual Survey 2016, which shows that the majority of women (77%) moved across local authority boundaries in England to seek refuge.
Table 6: Borough of origin of women accessing refuge services in London, year ending March 2017
| London | |||
| Number | Percentage | ||
|---|---|---|---|
| Own borough | 42 | 3 | |
| Other borough | 819 | 67 | |
| Outside London | 258 | 21 | |
| Unknown | 74 | 6 | |
| Missing | 28 | 2 | |
| Total | 1,221 | 100 | |
| Source: Women's Aid Federation of England, 2017 - data from Routes to Support , the UK violence against women and girls service directory | |||
| Notes: | |||
| 1. Data from Women's Aid Federation of England are not classified as official statistics. | |||
Download this table Table 6: Borough of origin of women accessing refuge services in London, year ending March 2017
.xls (27.6 kB)Independent Domestic Violence Advisors (IDVAs)
An Independent Domestic Violence Advisor (IDVA) is a professionally qualified, specialist domestic abuse worker, who supports domestic abuse victims at high risk17 of murder or serious harm. All victims at highest risk from abuse should receive IDVA support, however, the current number of IDVAs supporting these victims is just over two-thirds (67%) of what is likely to be needed to support these cases18.
SafeLives operate a specialist outcomes measurement programme, Insights, which is a tool that allows for the collection and analysis of frontline support information. IDVAs complete an Insights form throughout the support period, capturing important demographic data and details of the abuse being experienced, and tracking any changes to those experiences over time.
The Insights dataset for the year ending March 2017 contains 4,555 unique individual cases at intake and 4,026 matched cases at exit19, drawn from 43 IDVA services across England and Wales that used the SafeLives Insights outcome measurement service. Just under one-fifth (19%) of these cases referred were repeat cases (see Appendix Table 46)20.
The most common referral route to an IDVA service was the police (60%), followed by self-referrals (14%, Figure 16). Fewer referrals to IDVA services were made by health services and other universal21 domestic violence services. This compares with referrals to refuge services that were most likely to be made by a statutory agency such as the police (in England) or another domestic violence service (in Wales), as reported in the Women’s Aid Annual Survey and by Welsh Women’s Aid.
Figure 16: Referral routes to Independent Domestic Violence Advisors (IDVAs) in England and Wales, year ending March 2017
Source: Insights Independent Domestic Violence Advisors dataset, SafeLives
Notes:
- Insights IDVA data are not classified as official statistics.
- Data may not sum to 100 due to rounding.
Download this chart Figure 16: Referral routes to Independent Domestic Violence Advisors (IDVAs) in England and Wales, year ending March 2017
Image .csv .xlsThe pattern of referrals to IDVA services corresponds to clients’ use of public services in the last 12 months, with around three-quarters of clients reporting the abuse to the police in the year ending March 2017 (76%, see Appendix Table 49). This proportion is much higher than victims of partner abuse recorded by the Crime Survey for England and Wales (CSEW), where only one-fifth (21%) reported their experiences to the police in the year ending March 2015 survey. This is compared with just over half of clients visiting a GP (52%) and lower proportions of clients attending A&E as a result of the abuse (18%), or using other specialist domestic violence services (23%).
Over 90% of clients using IDVA services had experienced domestic abuse from an intimate partner, ex-partner or intermittent intimate partner (see Appendix Table 49). This can be compared with 77% of victims of domestic abuse who said they experienced partner abuse in the last year, according to the year ending March 2017 CSEW.
Insights also collects information on the personal characteristics of clients entering IDVA services, which can be compared with CSEW data on the characteristics of respondents aged 16 to 59 years who said they experienced partner abuse22 in the last year (see Appendix Tables 4 and 48)23. The vast majority of clients accessing IDVA services in the year ending March 2017 were women (95%), whereas a lower proportion of adults who reported experiencing partner abuse in the last year in the CSEW were women (66%, Figure 17). This suggests that female victims are more likely to use IDVA services than male victims.
Figure 17: Sex of clients accessing Independent Domestic Violence Advisor (IDVA) services and sex of victims of partner abuse in the last year, year ending March 2017
Insights IDVA data and Crime Survey in England and Wales
Source: Insights Independent Domestic Violence Advisors dataset, SafeLives and Crime Survey for England and Wales, Office for National Statistics
Notes:
- Insights IDVA data are not classified as official statistics.
- CSEW data are based on respondents aged 16 to 59 years who reported experience of partner abuse in the last year.
Download this chart Figure 17: Sex of clients accessing Independent Domestic Violence Advisor (IDVA) services and sex of victims of partner abuse in the last year, year ending March 2017
Image .csv .xlsThe age profile of clients accessing IDVA services was broadly similar to the age breakdown of victims of partner abuse in the last year, as reported in the CSEW24. Around three-quarters (74%) of clients accessing IDVA services were aged 20 to 44 years compared with 63% of CSEW respondents who were victims of partner abuse in the last year (Figure 18). Lower proportions of people accessing IDVA services were in the older age categories (aged 45 to 59 years) compared with respondents reporting experience of partner abuse in the CSEW (16% compared with 28% respectively).
Figure 18: Ages of clients accessing Independent Domestic Violence Advisor (IDVA) services and ages of Crime Survey for England and Wales (CSEW) victims of partner abuse in the last year, year ending March 2017
Source: Insights Independent Domestic Violence Advisors dataset, SafeLives and Crime Survey for England and Wales, Office for National Statistics
Notes:
- Insights IDVA data are not classified as official statistics.
- CSEW data are based on respondents aged 16 to 59 years who reported experience of partner abuse in the last year.
Download this chart Figure 18: Ages of clients accessing Independent Domestic Violence Advisor (IDVA) services and ages of Crime Survey for England and Wales (CSEW) victims of partner abuse in the last year, year ending March 2017
Image .csv .xlsAlmost two-thirds (63%) of clients accessing IDVA services had children living in their household at the time, whereas under half of respondents (44%) who said they experienced partner abuse in the last year in the CSEW had children living in the household (Figure 19). This suggests that victims who have children living in their household are more likely to access support services than those who do not.
Figure 19: Whether children are living in the household of Independent Domestic Violence Advisor (IDVA) clients and whether children are living in the household of victims of partner abuse in the last year
Year ending March 2017, Insights IDVA data and Crime Survey in England and Wales
Source: Insights Independent Domestic Violence Advisors dataset, SafeLives and Crime Survey for England and Wales, Office for National Statistics
Notes:
- Insights IDVA data are not classified as official statistics.
- CSEW data are based on respondents aged 16 to 59 years who reported experience of partner abuse in the last year.
Download this chart Figure 19: Whether children are living in the household of Independent Domestic Violence Advisor (IDVA) clients and whether children are living in the household of victims of partner abuse in the last year
Image .csv .xlsThe Insights dataset records the profile of abuse experienced by IDVA clients at intake and at exit of the service. For every type of abuse, the experience of abuse decreased following exit from IDVA services (Figure 20). In particular, the proportions of clients experiencing physical abuse and jealous or controlling behaviour decreased by almost 50 percentage points.
Figure 20: Profile of abuse experienced by Independent Domestic Violence Advisor (IDVA) clients at intake compared to exit, year ending March 2017
England and Wales
Source: Insights Independent Domestic Violence Advisors dataset, SafeLives
Notes:
- Insights IDVA data are not classified as official statistics.
- These data are based on clients exiting IDVA services. There will be some clients who have intake forms submitted within the reporting period, but are still accessing services and therefore are not included in the exit data.
Download this chart Figure 20: Profile of abuse experienced by Independent Domestic Violence Advisor (IDVA) clients at intake compared to exit, year ending March 2017
Image .csv .xlsThe majority of IDVA clients were not living with their perpetrator on exit of the service (84%, see Appendix Table 52). This is an increase from the sample taken at entry to IDVA services, where 71% were not living with their perpetrator (see Appendix Table 49). Despite not living together, around one-third of clients (32%) reported ongoing contact with their perpetrator, with the most common reason for this being child contact issues (67%, see Appendix Table 50).
Multi-agency risk assessment conferences (MARACs)
A multi-agency risk assessment conference (MARAC) is a meeting where information is shared on the highest risk domestic abuse cases between representatives of local police, health, child protection, housing practitioners, IDVAs, probation and other specialists from the statutory and voluntary sectors. After sharing all relevant information they have about a victim, the representatives discuss options for increasing the safety of the victim and turn these into a co-ordinated action plan. The primary focus of the MARAC is to safeguard the adult victim. The MARAC will also make links with other forums to safeguard children and manage the behaviour of the perpetrator.
At the centre of a MARAC is the working assumption that no single agency or individual can see the complete picture of the life of a victim, but all may have insights that are crucial to their safety. The victim does not attend the meeting but is represented by an IDVA who advocates on their behalf and holds statutory agencies to account.
SafeLives are responsible for collecting data from every MARAC in England, Wales and Northern Ireland, and from some MARACs in Scotland. The collection of MARAC data began in 2004 and since 2010, a national overview of MARACs covering England and Wales has been available.
There were 260 MARACs in England and Wales in the year ending March 2017 (Table 7). All MARACs fall within police force area boundaries, but police force areas can have more than one MARAC, depending on the size of the area and structure of the local authorities. This means that MARACs vary in size.
There were a total of 83,136 cases discussed at MARACs in England and Wales in the year ending March 2017. This equates to 36 cases discussed per 10,000 adult females25, which falls just below the recommended26 number of 40 cases discussed per 10,000 adult females (Table 7). This could suggest that not enough high-risk domestic abuse cases are being referred to a MARAC, or that some have been dealt with in another forum. For example, some areas will have a “pre-MARAC” meeting such as a Multi-agency Safeguarding Hub (MASH), so not all high-risk cases identified will make it to a MARAC meeting.
The number of cases per 10,000 adult females discussed at MARACs varies significantly by police force area. For more information, refer to the Are there differences between local areas? section.
Table 7: Cases discussed at multi-agency risk assessment conferences (MARACs), year ending March 2017
| England and Wales | |||||
|---|---|---|---|---|---|
| Number | |||||
| Number of MARACs | 260 | ||||
| Number of cases discussed | 83,136 | ||||
| Recommended number of cases discussed | 93,140 | ||||
| Number of cases discussed per 10,000 adult females | 36 | ||||
| Recommended number of cases per 10,000 adult females | 40 | ||||
| Recommended number of IDVAs for recommended cases2 | 984 | ||||
| Source: SafeLives | |||||
| Notes: | |||||
| 1. Data from SafeLives are not classified as official statistics. | |||||
| 2. IDVA refers to an Independent Domestic Violence Advisor. | |||||
Download this table Table 7: Cases discussed at multi-agency risk assessment conferences (MARACs), year ending March 2017
.xls (28.2 kB)The number of cases discussed at MARACs has almost doubled since the year ending March 2010, from 19 per 10,000 adult females to 36 per 10,000 adult females (Figure 21). This is likely to reflect better identification by police and other statutory and non-statutory agencies of high-risk domestic abuse victims rather than an increase in prevalence, due to the recent decline in prevalence shown by the CSEW.
Figure 21: Number of cases per 10,000 adult females discussed at multi-agency risk assessment conferences (MARACs), year ending March 2010 to year ending March 2017
England and Wales
Source: SafeLives
Notes:
- Data from SafeLives are not classified as official statistics.
- The population data are from the 2011 Census.
- The increase in the number of cases does not automatically translate into an increase in domestic abuse, only an increase in its reporting.
Download this chart Figure 21: Number of cases per 10,000 adult females discussed at multi-agency risk assessment conferences (MARACs), year ending March 2010 to year ending March 2017
Image .csv .xlsVictims of domestic abuse cannot self-refer to a MARAC, they are always referred by an agency such as the police or health workers. Almost two-thirds of MARAC cases were referred by the police in the year ending March 2017 (65%, Figure 22). The police should complete a domestic abuse, stalking and harassment and honour-based violence (DASH) risk assessment (consisting of approximately 25 questions) at any domestic abuse incident they attend. Alongside professional judgement and expertise from the police, this risk assessment will determine whether a referral should be made to a MARAC27, and additionally four police calls in a short space of time should also lead to a MARAC referral.
However, not all MARAC cases are reported to the police, because the victim may not want the police to be involved. There will also be some police domestic abuse-related incidents that will have been referred to a MARAC by somebody else. Consequently, it is not possible to calculate the percentage of police domestic abuse-related incidents that resulted in MARAC referrals. As so few victims of domestic abuse will report their experiences to the police (as shown by the CSEW28), the low proportion of referrals from other organisations are important to consider.
The proportion of MARAC referrals sourced from the police vary across police force areas. For more information, refer to the Are there differences between local areas? section.
Figure 22: Sources of referrals to multi-agency risk assessment conferences (MARACs), year ending March 2017
England and Wales
Source: SafeLives
Notes:
- Data from SafeLives are not classified as official statistics.
- Healthcare services consist of referrals from a primary care service, a secondary service/acute trust, mental health or substance abuse services.
- Social care services consist of referrals from adult social care or children's social care.
- Other refers to education, housing, or another agency.
Download this chart Figure 22: Sources of referrals to multi-agency risk assessment conferences (MARACs), year ending March 2017
Image .csv .xlsOver one-quarter of cases discussed at MARACs across England and Wales were repeat cases (27%, see Appendix Table 52). A repeat MARAC case is one which has been previously referred to a MARAC and within the 12 months following the date of the last referral a further incident is identified. Any agency may identify this further incident regardless of whether it has been reported to the police29. Incidents that occur more than 12 months after the last MARAC referral do not constitute a repeat incident but instead would constitute a new referral to MARAC. The proportion of repeat cases discussed at MARACs varies across police forces. For more information, refer to the Are there differences between local areas? section.
There were a total of 104,985 children in households where a case was referred to a MARAC in the year ending March 2017 (see Appendix Table 52). The presence of children in these cases is defined differently across MARACs. For example, some MARACs state that a child was present in the household at the time of the abuse and others state that the child witnessed the domestic abuse. As a result, these figures should be treated with caution.
Notes for: What services are available to victims of domestic abuse?
For more information, refer to the methodology appendix of the Women’s Aid annual survey report.
The online referral database, Routes to Support, shows the number of vacancies available, so services with access to this system would know in advance when refuges were full.
Services responding to the Day to Count part of the annual survey.
These data are not available for Wales.
The majority of responding services (85%) had made three or more attempts to contact the victim. See Table 1.10 of the Women’s Aid Annual Survey report for more detail.
Reasons for declining community-based services were not available for Wales.
These data are not available for Wales.
Women’s Aid Federation of England, Women’s Aid Federation Northern Ireland, Scottish Women’s Aid and Welsh Women’s Aid.
These data do not reflect the quality of services offered and the staff available to operate these services.
This figure excludes the Channel Islands and UK wide regions.
A time series of these data is not available for Wales. The Channel Islands and UK wide regions are excluded from these figures.
The recommended number of refuge vacancies is based on a report from the Council of Europe Task Force to Combat Violence against Women, including Domestic Violence.
A time series of these data is not available for Wales.
A time series of these data is not available for Wales. The Channel Islands and UK wide regions are excluded from these figures.
This does not include Independent Domestic Violence Advisor and Domestic Abuse Prevention Advocate services based in local authority teams, police stations and some hospitals. These are number of services, not individual staff members.
At its inception, Routes to Support was known as UKRefugesOnline and included just domestic abuse services, but since 2010 has expanded to include sexual violence services. Clients of sexual violence services may not be victims of domestic abuse.
High-risk cases are determined using the Domestic Abuse, Stalking and Harassment and Honour-based Violence (DASH) Risk Identification Checklist, professional judgement and where repeat incidents are occurring.
For more detail see SafeLives’ 2016 survey of Independent Domestic Violence Advisor provision in England and Wales.
The number of cases in the IDVA dataset has decreased from 6,658 cases at intake and 5,561 exit forms in the year ending March 2015. This is because fewer services were using Insights in the year ending March 2017 compared with previous years. This has not had an impact on the findings of the IDVA dataset, as they have remained similar over time. The service is being redeveloped to improve its use in the future.
Cases are deemed repeats if the client has returned to the service after their case was previously closed (or made inactive).
Services available to all members of the public on behalf of the state, such as health, adult and children's social care, and housing.
Data on IDVA clients are compared with the number of victims of partner abuse rather than domestic abuse as a whole because the majority of clients using IDVA services experienced abuse from a partner or ex-partner.
Some characteristics are not directly comparable between data sources due to differing coverage.
IDVA data includes clients aged 60 and over, which could have a small impact on the comparison with CSEW data, which only includes data on victims aged 16 to 59 years.
This figure is based on the adult female population because it is mainly female victims referred to a MARAC, and SafeLives’ recommendations are built on analysis of female victims.
This recommended figure is built from analysis of female victims based on Domestic violence, sexual assault and stalking: Findings from the British Crime Survey, published in 2004.
A score of 14 or more will result in a MARAC referral.
The Crime Survey for England and Wales (CSEW) during the year ending March 2015 estimated that around four in five victims (79%) of partner abuse did not report their experiences to the police.
A further incident includes any one of the following types of behaviour, which, if reported to the police, would constitute criminal behaviour: violence or threats of violence to the victim (including threats against property); or, a pattern of stalking or harassment; or rape or sexual abuse. Where a repeat victim is identified by any MARAC agency, that agency should refer the case to the MARAC, regardless of whether the behaviour experienced by the victim meets the local referral threshold. To identify repeat victims of domestic abuse regardless of to whom it is reported, all MARAC agencies should have the capacity to flag their files following the latest referral so that they are aware if a service user experiences a repeat incident.
13. Are there differences between local areas?
The data presented so far in this report have focused on a national perspective of domestic abuse in England and Wales. This section presents a local breakdown of domestic abuse data, where it is available. These data will allow police and crime commissioners, police, prosecutors, other criminal justice agencies, and organisations supporting victims of domestic abuse to have an enhanced view of how domestic abuse is dealt with in their local area.
For each data source, references to police force areas (PFAs) differ slightly. Police force areas from police recorded crime data refer to where the crime was recorded; police force areas for MARAC data refer to which police force the multi-agency risk assessment conference (MARAC) sits in, and police force areas from Crown Prosecution Service (CPS) data are based on where the originating police force is located (using the Unique Reference Number indicator)1. This means that the same case may sit in different geographical areas in different datasets.
Data collection methods and practices also differ across each data source and include differences in timescales, measures and identification of domestic abuse cases. This means that police force area breakdowns from police recorded crime, outcomes data, the CPS and MARAC data may not refer to the same cohort of cases and so direct comparisons cannot be made between them.
While all the police force area data presented in this section are ordered from lowest to highest measures, the positioning of police force areas may vary between data sources. For example, a police force could have a relatively low identified domestic abuse-related crime rate but a high conviction rate when compared with other police forces. These inconsistencies may be due to differing local practices, priorities and demands on police force areas that could result in different recording procedures and actions taken at each stage of the criminal justice process.
Reports published by Her Majesty’s Inspectorate of Constabulary and Fire & Rescue Services (HMICFRS) on individual police forces’ approach to keeping people safe and reducing crime (including how effectively forces protect vulnerable people from harm and support victims, with a focus on domestic abuse) provide more context around the figures and should be looked at alongside the data.
All data for each individual police force can be easily accessed using the Domestic abuse statistics – data tool, where more detailed comparisons can be made.
Police recorded incidents and crimes data
There were 19 domestic abuse-related incidents and crimes2 recorded by the police per 1,000 population across England and Wales in the year ending March 2017. Across police forces, this ranged from nine incidents and crimes per 1,000 population to 37 incidents and crimes per 1,000 population (Figure 23).
Figure 23: Domestic abuse-related combined incident and crime rate per 1,000 population by police force area, England and Wales, year ending March 2017
Source: Police recorded crime, Home Office
Notes:
- Data from police recorded crime are not designated as National Statistics.
- Domestic abuse police incident data only include domestic abuse incidents that did not result in a crime being recorded. Incidents of domestic abuse that did result in a crime being recorded by the police are included in data on domestic abuse related offences. Therefore, to get a total picture of the demand upon the police that relates to domestic abuse, it is necessary to add the number of domestic abuse incidents and offences.
- It is not possible to calculate crime rates for British Transport Police as it does not have a population estimate.
Download this chart Figure 23: Domestic abuse-related combined incident and crime rate per 1,000 population by police force area, England and Wales, year ending March 2017
Image .csv .xlsThere were eight domestic abuse-related offences recorded by the police per 1,000 population across England and Wales in the year ending March 2017. This varied by police force area from four offences per 1,000 population to 13 offences per 1,000 population3. There were 17 forces that had a higher rate of domestic abuse-related crime than the average for England and Wales (Figure 24).
Figure 24: Domestic abuse-related crime rate per 1,000 population by police force area, England and Wales, year ending March 2017
Source: Police recorded crime, Home Office
Notes:
- Data from police recorded crime are not designated as National Statistics.
- It is not possible to calculate crime rates for British Transport Police as it does not have a population estimate.
Download this chart Figure 24: Domestic abuse-related crime rate per 1,000 population by police force area, England and Wales, year ending March 2017
Image .csv .xlsOut of the 44 police forces (including British Transport Police), 18 had between 35% and 45% of domestic abuse-related incidents recorded as crimes (Figure 25). There were 15 police force areas with 50% or more of domestic abuse-related incidents recorded as crimes and the lowest proportion of all domestic abuse-related incidents recorded as crimes was 32%.
Figure 25: Proportion of domestic abuse-related incidents recorded as crimes, by police force area, England and Wales, year ending March 2017
Source: Police recorded crime, Home Office
Notes:
- Data from police recorded crime are not designated as National Statistics.
Download this chart Figure 25: Proportion of domestic abuse-related incidents recorded as crimes, by police force area, England and Wales, year ending March 2017
Image .csv .xlsAcross England and Wales, 11% of all police recorded crimes were domestic abuse-related. This varied by police force area, ranging from 1% to 18% (Figure 26). Excluding the British Transport Police, the City of London had the lowest proportion of police recorded crimes that were domestic abuse-related. This figure is most likely to be due to its low resident population compared with other police force areas. The range excluding the City of London would be between 9% and 18%.
Figure 26: Proportion of all police recorded crimes that were domestic abuse-related, by police force area, England and Wales, year ending March 2017
Source: Police recorded crime, Home Office
Notes:
- Data from police recorded crime are not designated as National Statistics.
Download this chart Figure 26: Proportion of all police recorded crimes that were domestic abuse-related, by police force area, England and Wales, year ending March 2017
Image .csv .xlsDomestic abuse-related arrests
There were 46 arrests per 100 domestic abuse-related crimes in England and Wales in the year ending June 2017 (based on data from 39 police forces). This had a very large variation across police forces, ranging between 31 and 83 arrests per 100 domestic abuse-related crimes (Figure 27).
Figure 27: Number of arrests per 100 domestic abuse-related crimes, by police force area, England and Wales, year ending June 2017
Source: Police recorded crime, Home Office and HMICFRS
Notes:
Data from police recorded crime and HMICFRS are not classified as National Statistics.
These data are based on 39 police forces that provided a full year of data on arrests for domestic abuse flagged crimes.
Download this chart Figure 27: Number of arrests per 100 domestic abuse-related crimes, by police force area, England and Wales, year ending June 2017
Image .csv .xlsPolice outcomes for domestic abuse-related offences
The following data presents outcomes for domestic abuse-related offences broken down by the 24 police forces that supplied data of sufficient quality to the Home Office Data Hub. In the year ending March 2017, 18% of domestic abuse-related offences resulted in a charge or summons in England and Wales (Figure 28). This figure varied between 10% and 30% across the 24 police forces.
Figure 28: Domestic abuse-related offences that resulted in a charge or summons, by police force area, in England and Wales, year ending March 2017
Source: Home Office Data Hub, Home Office
Notes:
- Data from police recorded crime are not designated as National Statistics.
- Based on 24 forces that supplied adequate data.
Download this chart Figure 28: Domestic abuse-related offences that resulted in a charge or summons, by police force area, in England and Wales, year ending March 2017
Image .csv .xlsOutcomes related to evidential difficulties accounted for over two-thirds of outcomes assigned to domestic abuse-related offences in England and Wales, in the year ending March 20174 (see Appendix Table 16). One-quarter (25%) of domestic abuse-related offences recorded in England and Wales resulted in evidential difficulties, whereby the suspect was identified and the victim did support action. This figure ranged between 12% and 41% across police forces (Figure 29).
Figure 29: Domestic abuse-related offences that resulted in evidential difficulties (suspect identified; victim supports action), by police force area, in England and Wales, year ending March 2017
Source: Home Office Data Hub, Home Office
Notes:
- Data from police recorded crime are not designated as National Statistics.
- Based on 24 forces that supplied adequate data.
Download this chart Figure 29: Domestic abuse-related offences that resulted in evidential difficulties (suspect identified; victim supports action), by police force area, in England and Wales, year ending March 2017
Image .csv .xlsAround 4 in 10 (42%) domestic abuse-related offences were assigned an outcome of evidential difficulties where the victim did not support action (Figure 30). This proportion ranged from 14% to 65% of domestic abuse-related offences recorded across the 24 police force areas. For more information on outcomes, refer to the What are the outcomes of domestic abuse-related offences? section.
Figure 30: Domestic abuse-related offences that resulted in evidential difficulties (victim does not support action), by police force area, in England and Wales, recorded in the year ending March 2017
Source: Home Office Data Hub, Home Office
Notes:
- Data from police recorded crime are not designated as National Statistics.
- Based on 24 forces that supplied adequate data.
Download this chart Figure 30: Domestic abuse-related offences that resulted in evidential difficulties (victim does not support action), by police force area, in England and Wales, recorded in the year ending March 2017
Image .csv .xlsCPS domestic abuse-related prosecutions
In the year ending March 2017, 16% of prosecution cases handled by the CPS in England and Wales were domestic abuse-related. This percentage ranged from 2% to 23% across police force areas (Figure 31).
Figure 31: Percentage of prosecution caseloads that were domestic abuse-related prosecutions by police force area, England and Wales, year ending March 2017
Source: Crown Prosecution Service (CPS)
Notes:
- Data from CPS are not classified as official statistics.
Download this chart Figure 31: Percentage of prosecution caseloads that were domestic abuse-related prosecutions by police force area, England and Wales, year ending March 2017
Image .csv .xlsPre-charge decisions and charges
Across England and Wales, 72% of domestic abuse-related pre-charge decisions resulted in a charge in the year ending March 2017. This percentage ranged between 60% and 83% across different police force areas (Figure 32).
Figure 32: Percentage of domestic abuse-related pre-charge decisions that resulted in a charge by police force area, England and Wales, year ending March 2017
Source: Crown Prosecution Service (CPS)
Notes:
- Data from CPS are not classified as official statistics.
Download this chart Figure 32: Percentage of domestic abuse-related pre-charge decisions that resulted in a charge by police force area, England and Wales, year ending March 2017
Image .csv .xlsProsecutions and convictions
In the year ending March 2017, 76% of prosecutions for domestic abuse-related offences in England and Wales resulted in a conviction. This level varied across police forces from 66% to 85% of domestic abuse-related prosecutions (Figure 33).
Figure 33: Percentage of domestic abuse-related prosecutions that resulted in convictions by police force area, England and Wales, year ending March 2017
Source: Crown Prosecution Service (CPS)
Notes:
- Data from CPS are not classified as official statistics.
Download this chart Figure 33: Percentage of domestic abuse-related prosecutions that resulted in convictions by police force area, England and Wales, year ending March 2017
Image .csv .xlsRoutes to Support – refuges
The number of refuge bed spaces available per 1,000 estimated female victims of domestic abuse has been calculated so that comparisons can be made across regions in England and Wales. The estimated number of female victims of domestic abuse is based on respondents aged 16 to 59 years who completed the self-completion module of the Crime Survey for England and Wales in the year ending March 2017.
The number of bed spaces available ranged from two bed spaces per 1,000 estimated female victims to 10 bed spaces per 1,000 estimated female victims of domestic abuse (Figure 34). Wales had the highest number of bed spaces per 1,000 female victims due to its comparatively low female population and low estimated number of female domestic abuse victims. This analysis cannot fully indicate whether the supply of refuge bed spaces is meeting demand, as many victims of domestic abuse will not become visible to domestic abuse service providers, and not every victim will require access to a refuge bed space.
Figure 34: Number of refuge bed spaces per 1,000 estimated female victims of domestic abuse in England and Wales by region, 2017
Source: Women's Aid Federation for England, 2017 - data from Routes to Support, the UK violence against women and girls service directory and Welsh Women's Aid
Notes:
- Data from Women's Aid Federation for England and Welsh Women's Aid are not classified as official statistics
- Data on refuge bedspaces in England are snapshot figures gathered on one day each year. These figures do not provide information on which specific access and support needs these services are able to support, for example some services will not be able to support women with drug or alcohol dependency support needs.
- The number of refuge bed spaces per 1,000 estimated female victims of domestic abuse has been calculated using estimates from the Crime Survey for England and Wales year ending March 2017.
Download this chart Figure 34: Number of refuge bed spaces per 1,000 estimated female victims of domestic abuse in England and Wales by region, 2017
Image .csv .xlsMulti-agency risk assessment conferences (MARACs)
There were 36 cases discussed at a multi-agency risk assessment conference (MARAC) per 10,000 adult females in England and Wales in the year ending March 2017. This number ranged from five cases per 10,000 adult females to 65 cases per 10,000 adult females across police force areas (Figure 35).
The differences in cases discussed at MARACs largely depend on the practices of a local area. SafeLives continues to work with local areas where there are concerns about the methods they have adopted to manage the number of high-risk cases coming to their attention and appropriate for referral to MARAC.
Figure 35: Cases discussed at multi-agency risk assessment conferences (MARACs) per 10,000 adult females, by police force area, England and Wales, year ending March 2017
Source: SafeLives
Notes:
- Data from SafeLives are not classified as official statistics.
- City of London may be an outlier due to the low number of cases discussed at MARACs.
Download this chart Figure 35: Cases discussed at multi-agency risk assessment conferences (MARACs) per 10,000 adult females, by police force area, England and Wales, year ending March 2017
Image .csv .xlsThe percentage of referrals made to MARACs by the police in the year ending March 2017 varied considerably across police force areas, ranging from 22% to 89% (Figure 36).
Figure 36: Percentage of referrals made to a multi-agency risk assessment conference (MARAC) by the police, by police force area, England and Wales, year ending March 2017
Source: SafeLives
Notes:
- Data from SafeLives are not classified as official statistics
- City of London may be an outlier due to the low number of cases discussed at MARACs.
Download this chart Figure 36: Percentage of referrals made to a multi-agency risk assessment conference (MARAC) by the police, by police force area, England and Wales, year ending March 2017
Image .csv .xlsOver one-quarter of cases referred to a MARAC in the year ending March 2017 were repeat cases (27%) and this ranged between 15% and 36% (excluding City of London5) across police force areas (Figure 37).
Figure 37: Repeat cases discussed at multi-agency risk assessment conferences (MARACs), by police force area, England and Wales, year ending March 2017
Source: SafeLives
Notes:
- Data from SafeLives are not classified as official statistics
- City of London may be an outlier due to the low number of cases discussed at MARACs.
Download this chart Figure 37: Repeat cases discussed at multi-agency risk assessment conferences (MARACs), by police force area, England and Wales, year ending March 2017
Image .csv .xlsNotes for: Are there differences between local areas?
Due to low numbers in the City of London police force, data for this area have been combined with data from the Metropolitan Police for the Crime Survey for England and Wales and Crown Prosecution Service data. Separate figures for the City of London and Metropolitan Police force areas have been provided for police recorded crime.
This measure includes both domestic abuse-related incidents that did not amount to a criminal offence (incidents) and domestic abuse-related incidents that were recorded as crimes (crimes).
The domestic abuse-related crime rate will be disproportionally higher for the City of London compared with other police force areas, due to its small resident population.
For further detail on domestic abuse-related outcomes, please refer to the “What are the outcomes of domestic abuse-related offences?” section.
The proportion of repeat cases discussed at MARACs will be disproportionally higher for the City of London compared with other police force areas, due to its small resident population.
14. Future work and ongoing developments
This annual publication forms phase two of a wider project on improving domestic abuse statistics in England and Wales. User feedback has been obtained during the development of phase two through discussions with domestic abuse organisations, police force staff and police and crime commissioners. Additional feedback will be sought on phase two of the project and discussions will commence around what data should be considered for phase three, currently expected to be published in late 2018.
It is expected that phase three will include all the data presented in phase two updated for the latest year and will continue to fill gaps in domestic abuse data by looking at new data sources and expanding detail on data such as Independent Domestic Violence Advisors (IDVAs) and demographics of victims.
If you have any feedback on this release, or any suggestions relating to phase three of this project, contact the Crime Statistics and Analysis Team at ONS via email at crimestatistics@ons.gsi.gov.uk.
Nôl i'r tabl cynnwys15. Quality and methodology information
For Crime Survey for England and Wales (CSEW) data and police recorded crime data, the Crime Statistics Quality and Methodology Information report contains important information on:
- the strengths and limitations of the data and how it compares with related data
- uses and users of the data
- how the output was created
- the quality of the output including the accuracy of the data
More information regarding the coverage, coherence and accuracy of the CSEW and police recorded crime can also be found in the User Guide to Crime Statistics for England and Wales and (for CSEW only) the CSEW technical report. A summary of data sources included in this release can be found in the Quality Summary – Domestic abuse in England and Wales.
Nôl i'r tabl cynnwys16. Annex 1: Stages of the criminal justice process
The first recorded stage in the criminal justice process begins when a victim or someone else reports an incident of domestic abuse to the police. The police will record a report of domestic abuse as an incident and must then assess whether or not an offence has been committed in accordance with the National Crime Recording Standard (NCRS)1.
If it is concluded that a crime did not take place, the domestic abuse incident remains recorded as an incident. If an offence has been committed, the incident will be recorded as a crime and will be identified as being domestic abuse-related. If it is clear when the incident is reported that an offence has occurred, the police may record the incident as a domestic abuse-related crime immediately without first recording the incident as a starting point.
The police then start an investigation to collect all evidence relevant to the case and identify a suspect. In April 2014 a new outcomes framework2 was introduced for police, with an emphasis on transparency on how all crimes recorded by them are dealt with. Following investigation, one of the following will occur:
- the police charge a suspect with an offence relating to domestic abuse following a decision by the Crown Prosecution Service (CPS)
- during the investigation, the victim (for a wide variety of reasons) may decide not to support the police in their enquiries; although this often means that it is more difficult for any further action to be taken by the police, victimless prosecutions are an option considered by the police and may be taken up by the CPS – even in cases where a victim is unwilling to appear in court as a witness this does not necessarily prevent the suspect being subject to a trial
- exceptionally – the police may issue the suspect with a caution
- after further investigation, the police decide that a crime has not taken place; leading to the crime report being cancelled
- after further investigation, it becomes apparent the offence took place in another police force area; this would lead to a crime being transferred to that police force for the investigation to be continued3
- the police decide, sometimes following early investigative advice, from the CPS, that there is not enough evidence to take the case forward and take no further action
- the police investigate and decide on no further action without referral to the CPS
- the investigation does not identify a suspect (this is very rare for domestic abuse cases)4
During the investigation, the victim (for a wide variety of reasons) may decide not to support the police in their enquiries. Although this often means that it is more difficult for any further action to be taken by the police, the case will continue to be progressed if possible and therefore the outcome of such cases varies.
In cases where the victim does not support a police investigation or prosecution but maintains that the crime took place, the offence remains recorded. In such cases the police may suggest ways the victim can seek support through the criminal justice process, or from specialist support agencies or organisations, which may then enable the victim to support the prosecution. Where the victim still does not support the investigation or prosecution, the police and the CPS will review all of the other evidence in the case to determine if the case can continue without the evidence of the victim. Where the Code for Crown Prosecutors is still satisfied, the crime will proceed to court.
To support a victim through the trial process the CPS can ask the court to allow a victim or a witness in the case to use a variety of “special measures”. These can include giving evidence behind screens or from another room or location using a video link. Where the case is reliant on the evidence of the victim, the CPS may ask the court to compel the witness to attend court by issuing a witness summons. However, this will only occur after the police have carried out a full risk assessment and detailed enquires have been made with any specialist support agencies who are providing assistance to the victim. Another example of when the police may be unable to pursue an investigation is where the offender has died before the case could be investigated or prosecuted.
The police can request advice from the CPS on domestic abuse cases before referring them to the CPS for charging5. The police may make a request for informal advice without submitting a file, which can take place in person or over the telephone. Informal advice is sought if the matter is straightforward and does not require the formal submission of papers. Such advice would be generic, on general points of law and not case specific. An appropriate audit trail is required for any case specific enquiries and advice that the police may take in investigating a case.
The police may also seek early investigative advice. In particular, the Director's Guidance on Charging (fifth edition) notes that:
"Prosecutors may provide guidance and advice in serious, sensitive or complex cases and any case where a police supervisor considers it would be of assistance in helping to determine the evidence that will be required to support a prosecution or to decide if a case can proceed to court."
The CPS is the principal prosecuting authority for England and Wales, acting independently in criminal cases investigated by the police and others. Specifically with regard to domestic abuse, the CPS:
- can advise the police during the early stages of investigations in more serious or complex cases
- decides which cases should be prosecuted after the cases have been referred to them by the police
- prepares cases and presents them at court – using a range of in-house advocates, self-employed advocates or agents in court
- provides information, assistance and support to victims and prosecution witnesses including, where appropriate, by applying to the court for restraining orders to reduce the risk faced by victims of crime and their dependants.
The Code for Crown Prosecutors sets out the principles to be followed by Crown Prosecutors when they make case decisions. The CPS does not determine guilt – that is a matter for the court to decide on the facts of a case as presented to the court. The CPS aims to build the strongest possible cases on the available evidence to assist the jury in this task.
Police referrals to the CPS for a decision whether to charge a suspect is sometimes referred to as a request for a Pre-Charge Decision, and is the most frequent interaction between the police and CPS. In some circumstances, a case referred to the CPS may require further evidence to be obtained before a charge decision can be made. If this is the case, the Prosecutor will advise the officer of the further material required to obtain a charging decision, by way of a targeted and specific action plan.
Where the police believe that a domestic abuse case could proceed to charge, the decision to charge is made by the CPS and not the police. The Code for Crown Prosecutors sets out the conditions that must be met for a prosecution to take place6. There are two stages to this: the evidential stage and the public interest stage. The evidential stage requires that the CPS must be satisfied that there is enough evidence to provide a realistic prospect of conviction against each defendant on each charge.
The finding that there is a realistic prospect of conviction is based on the Prosecutor’s objective assessment of the evidence. It means that an objective, impartial and reasonable jury or bench of magistrates or judge hearing a case alone, properly directed and acting in accordance with the law, is more likely than not to convict the defendant of the charge alleged. This is a different test from that applied by the criminal courts; a court may only convict if it is sure that the defendant is guilty.
In every case where there is sufficient evidence to justify a prosecution, prosecutors must go on to consider whether a prosecution is required in the public interest. A prosecution will usually take place unless the Prosecutor is satisfied that there are public interest factors tending against prosecution, which outweigh those tending in favour. In the case of domestic abuse, it will be rare for the public interest stage not to be met.
In circumstances where a victim is not willing to support a prosecution, when considering public interest, prosecutors will give careful consideration to a number of factors. This can include the seriousness of the offence, the interests and safety of the victim, other family members and any children or other dependants, culpability of the defendant and any other factors that may present as relevant to public interest.
If there is insufficient evidence the case cannot continue regardless of how serious it is. The CPS review every case they receive from the police. Review is a continuous process and prosecutors must take account of any change in circumstances that occurs as the case develops, including what becomes known of the defence case.
Where circumstances have changed, sometimes there is no longer a realistic prospect of conviction and in those circumstances a case may be discontinued – in other words, stopped from proceeding further. If the defendant pleads guilty or is found guilty by a jury, they will be sentenced by the judge or by the magistrates.
Notes for Annex 1: Stages of the criminal justice process
An example of a domestic abuse incident that does not amount to a crime would be two people having a loud argument, a third party calls the police, the police attend and calm the situation down, but no crime has taken place.
See section 1.2 of Crime Outcomes in England and Wales, year ending March 2017.
There are strict guidelines to which the police must adhere to in order to transfer or cancel a crime report (please refer to the Home Office Counting Rules for further information).
In the year ending March 2017, this outcome applied to only 2% of cases.
For more information, see CPS Relations with the Police.
Additional information and support for prosecutors to enable them to make decisions in cases involving domestic abuse can be found in Domestic Abuse Guidelines for Prosecutors.
17. Annex 2: Glossary
Administratively finalised: Cases where the Crown Prosecution Service (CPS) has not made a charging decision on a case brought to them by the police. The next stage of the process would be for the police to undertake more investigations or to complete an action plan provided by the CPS. At any stage in the investigation (prior to a charging decision being given) the police may decide that the case does not meet charging criteria and end the investigation without returning to CPS for further consultation. As a result, the CPS will administratively finalise the case because no actual charging decision has been made by them. It also includes cases where a suspect has died before charges had been authorised or where a suspect has failed to answer police bail.
Arrest: The taking or keeping of a person in custody by legal authority, especially in response to a criminal charge.
Bail: The temporary release of an accused person awaiting trial.
Charged: Cases where the Crown Prosecution Service’s decision was to charge.
Coercive and controlling behaviour: Controlling behaviour is a range of acts designed to make a person subordinate and/or dependent by isolating them from sources of support, exploiting their resources and capacities for personal gain, depriving them of the means needed for independence, resistance and escape and regulating their everyday behaviour. Coercive behaviour is a continuing act or a pattern of acts of assault, threats, humiliation and intimidation or other abuse that is used to harm, punish, or frighten their victim.
Combined incident and crime data: Domestic abuse police incidents and domestic abuse-related crimes combined, providing the total demand on police. This is used in the report to calculate a combined incident and crime rate for domestic abuse and the proportion of domestic abuse incidents that were recorded as crimes.
Convictions: Cases where the defendant was convicted following a prosecution, comprising:
- conviction after trial: cases in which the defendant pleaded not guilty, but was convicted after the evidence is heard
- guilty plea: where the defendant pleaded guilty
- proof in absence: cases comprising of lesser offences which were heard by the court in the absence of the defendant
Domestic abuse-related crimes: Incidents of domestic abuse that resulted in a crime being recorded by the police and are included in police recorded crime. These can also be referred to as domestic abuse-related offences. Domestic abuse-related crimes can be added to domestic abuse incidents to create a total picture of the demand that domestic abuse puts on the police.
Domestic abuse police incidents: Incidents of domestic abuse that were reported to the police, but following investigation, do not amount to a crime or offence according to the National Crime Recording Standards. These can be added to domestic abuse-related crimes to create a total picture of the demand that domestic abuse puts on the police.
Domestic homicides: Any homicide where the relationship between the victim and the perpetrator falls into one of the following categories:
- spouse
- cohabiting partner
- boyfriend or girlfriend
- ex-spouse, ex-cohabiting partner or ex-boyfriend or girlfriend
- adulterous relationship
- lover’s spouse
- emotional rival1
- son or daughter or parent (including step and adopted relationships)
- brother or sister
- other relatives
Domestic Violence Disclosure Scheme or Clare’s Law (DVDS): These schemes give members of the public a formal mechanism to make enquires about an individual who they are in a relationship with, or who is in a relationship with someone they know, where there is a concern that the individual may be violent towards their partner. The scheme has two routes:
- “right to ask” – this enables someone to ask the police about a partner’s previous history of domestic violence or violent acts; and
- “right to know” – the police can proactively disclose information in prescribed circumstances.
Domestic Violence Protection Notice (DVPN): The initial notice issued by the police to provide emergency protection to an individual believed to be the victim of domestic violence. This notice, which must be authorised by a police superintendent, contains prohibitions that effectively bar the suspected perpetrator from returning to the victim’s home or otherwise contacting the victim.
Domestic Violence Protection Order (DVPO): This response can prevent the perpetrator from returning to a residence and from having contact with the victim for up to 28 days.
Femicide: The killing of a woman or girl, in particular by a man and on account of her gender.
Independent Domestic Violence Advisors (IDVAs): An Independent Domestic Violence Advisor (IDVA) is a professionally qualified, specialist domestic abuse worker, who supports high-risk victims of domestic abuse. High-risk cases are determined using the Domestic Abuse, Stalking and Honour Based Violence (DASH) Risk Identification Checklist, professional judgement and where repeat incidents are occurring.
Multi-agency risk assessment conferences (MARACs): A multi-agency risk assessment conference (MARAC) is a meeting where information is shared on the highest-risk domestic abuse cases between representatives of local police, health, child protection, housing practitioners, Independent Domestic Violence Advisors, probation and other specialists from the statutory and voluntary sectors.
No prosecution: Those cases where the Crown Prosecution Service’s decision was not to prosecute, for evidential or public interest reasons.
Other pre-charge decision: Cases where the outcome of the charging decision has not been recorded or is undefined.
Out of court disposal: Cases where a caution, conditional caution, reprimand or final warning has been given or where the offence has been taken into consideration in relation to other charges.
Police outcomes: These data are based on the full outcomes framework2 introduced in April 2014. This new outcomes framework allows every crime recorded by the police to be given a detailed outcome, showing how the police deal with crimes (including crimes that are still under investigation).
Pre-charge decisions: The decisions made by the Crown Prosecution Service (CPS) on referrals from the police. The charging data cover those cases, by suspect, forwarded to the CPS during the year for charging decisions and are not directly comparable in numbers with the prosecutions data that cover cases, by defendant, finalised during the year.
Prevalence rate: The percentage of people aged 16 to 59 years who reported they had experienced any form of domestic abuse in the last year in the Crime Survey for England and Wales (CSEW). This prevalence rate is used to produce estimates for the number of victims of domestic abuse, as reported in the CSEW.
Prosecutions: All cases where the defendant(s) were charged, summonsed in court, or charged by way of a postal requisition during the period, including those proceeding to a trial or guilty plea, those discontinued and those which could not proceed.
Reasons for unsuccessful outcomes: An unsuccessful outcome comprises the following:
- victim evidence does not support case: the evidence of the victim of an offence did not support the prosecution of the defendant, leading to an unsuccessful outcome, but the victim however, did not retract (the “reason title” was amended in April 2013 to “the evidence of the victim does not come up to proof, but there is no retraction”)
- victim non-attendance: the victim was called as a witness in a trial, but failed to attend court
- victim retraction: where the evidence of the victim supported the prosecution case, but the victim refused to be called as a witness, or retracted, or withdrew a complaint
- caution: the defendant is charged with a criminal offence, but it is subsequently decided that a caution is more suitable than prosecution
- bindover: the defendant is charged with a criminal offence, but agrees to be bound over; this does not include persons who are bound over for a breach of the peace s115 Magistrates’ Courts Act 1980 where there are no other criminal proceedings
- acquittals after trial: the defendant was found not guilty by the magistrates or jury after a contested hearing in which the defence was called on to present its case (cases dismissed, no case to answer or judge directed acquittals are not included)
- conflict of evidence: conflict of prosecution evidence (from April 2013 the guidance was amended to clarify that this reason is not to be used when the victim retracts, does not attend or their evidence does not come up to proof)
- essential legal element missing: essential legal element missing (the “reason title” was amended in April 2013 to “incorrect charging decision – legal element missing”; the updated guidance made it clear that this reason is not to be used when the victim retracts, does not attend or their evidence does not come up to proof)
- unreliable witness: unreliable witness or witnesses (The “reason title” was amended in April 2013 to “key witness (non-victim) refuses to give evidence/retracts/not up to proof” to provide clarity)
Unsuccessful outcomes: The outcomes of all completed prosecutions where the defendant was not convicted, comprising the following:
- discontinued and withdrawn: cases where consideration of the evidence and of the public interest led the Crown Prosecution Service to discontinue proceedings at any time before the start of the trial – included here are cases formally discontinued in advance of the hearing, those in which no evidence was offered and those withdrawn at court; also included are cases in which the defendant was bound over to keep the peace
- dismissed after full trial: cases in which the defendant pleaded not guilty and proceedings were dismissed by the magistrates after hearing the defence case
- judge directed acquittal: cases where at the close of the prosecution case against the defendant, a successful submission of “no case” or “unsafe” was made on behalf of the defendant, and the judge directed an acquittal rather than allowed the case to be determined by the jury
- jury acquittal: cases where the defendant pleaded not guilty and, following a trial, was acquitted by the jury
- all other unsuccessful outcomes: comprising of cases resulting in administrative finalisations, discharged committals and no case to answer outcomes
- administrative finalisation: administrative finalisations are recorded where a case cannot proceed because a warrant for the arrest of the defendant remains unexecuted, or where the defendant cannot be traced by the police for a summons to be served, or the defendant has died or been found unfit to plead
- discharged committals: committal proceedings in which the defendant is discharged; following a discharge a case can be reinstated
- no case to answer: cases in which the defendant pleaded not guilty and prosecution evidence is heard, but proceedings were dismissed by the magistrates without hearing the defence case
Voluntary attendance: Voluntary attendances act as an alternative to arrest where the suspect attends a police station voluntarily to assist with investigation.
Notes for: Annex 2: Glossary
“Emotional rival” is defined as those instances where two persons come to know or meet each other through their association or knowledge of a third person, and where their emotional or sexual interest in this third person brings them into direct conflict with each other.
See section 1.2 of Crime Outcomes in England and Wales, year ending March 2017 for more information.