Business investment in the UK: July to September 2016 provisional results

Estimates of short-term indicators of investment in non-financial assets; business investment and asset and sector breakdowns of total gross fixed capital formation.

Nid hwn yw'r datganiad diweddaraf. Gweld y datganiad diweddaraf

25 November 2016

Following a quality review it has been identified that the methodology used to estimate elements of purchased software within gross fixed capital formation (GFCF) has led to some double counting from 1997 onwards. When this issue is amended in The Blue Book 2017 it will reduce the level of GFCF across the period by around 1.1% per year. The average impact on quarter-on-quarter GFCF growth is negative 0.02% and the average impact on quarter-on-quarter GDP growth is 0.00%.

Cyswllt:
Email Alison McCrae

Dyddiad y datganiad:
25 November 2016

Cyhoeddiad nesaf:
23 December 2016

1. Main points

Gross fixed capital formation (GFCF), in volume terms, was estimated to have increased by 1.1% to £79.0 billion between Quarter 2 (Apr to June) 2016 and Quarter 3 (July to Sept) 2016.

Between Quarter 2 2016 and Quarter 3 2016, business investment, in volume terms, was estimated to have increased by 0.9%, from £43.8 billion to £44.2 billion.

Between Quarter 3 2015 and Quarter 3 2016, GFCF was estimated to have increased by 1.2%, from £78.0 billion to £79.0 billion.

Business investment was estimated to have decreased by 1.6% between Quarter 3 2015 and Quarter 3 2016, from £44.9 billion to £44.2 billion.

This Business Investment release covers Quarter 3 (July to Sept) 2016, the first full quarter since the EU referendum. Since the result, business investment has grown broadly in line with the previous quarter. This suggests limited impact so far from the referendum.

In line with the National Accounts Revisions Policy, there are no revisions to estimates for previous quarters in this release.

Nôl i'r tabl cynnwys

2. Future changes

Introduction of theme days

From January 2017 we are improving the way we publish economic statistics, with related data grouped together under new "theme" days. This will increase the coherence of our data releases and involve minor changes to the timing of certain publications. For more information see Changes to publication schedule for economic statistics.

Changes to gross fixed capital formation (GFCF) estimation system

We are currently redeveloping the GFCF estimation system in line with the 5-year strategy for the UK National Accounts, 2015 to 2020 published in July 2015 and recommendations from the Bean Review. As a result we will be introducing some methodological changes to the new GFCF system, including improved deflation and seasonal adjustment methodology. We will be publishing more information on the impact of these changes on the GFCF dataset prior to its introduction ahead of Blue Book 2017.

Purchased software

Following a quality review it has been identified that the methodology used to estimate elements of purchased software within gross fixed capital formation (GFCF) has led to some double-counting from 1997 onwards. When this issue is amended in The Blue Book 2017 it will reduce the level of GFCF across the period by around 1.1% per year. The average impact on quarter-on-quarter GFCF growth is negative 0.02% and the average impact on quarter-on-quarter GDP growth is 0.00%.

Nôl i'r tabl cynnwys

3. About this release

The estimates in this release are short-term indicators of investment in non-financial assets in the UK, such as dwellings, transport equipment, machinery, buildings and intellectual property products. This release covers not only business investment, but asset and sector breakdowns of total gross fixed capital formation (GFCF), of which business investment is one component.

Business investment is net investment by private and public corporations. These include investments in:

  • transport

  • information and communication technology (ICT) equipment

  • other machinery and equipment

  • cultivated assets

  • intellectual property products (IPP, which includes investment in software, research and development, artistic originals and mineral exploration)

  • buildings and other structures

It does not include investment by central or local government, investment in dwellings, or the costs associated with the transfer of non-produced assets (such as land). A full sector and asset hierarchy can be found in the background notes. Business investment is not an internationally recognised concept and therefore it should not be used to make international comparisons.

All investment data referred to in this bulletin are estimates of seasonally adjusted chained volume measures.

Nôl i'r tabl cynnwys

4. Gross fixed capital formation and business investment

Figures 1 and 2 show that in Quarter 3 (July to Sept) 2016, gross fixed capital formation (GFCF) increased by £0.9 billion (1.1%) compared with Quarter 2 (Apr to June) 2016. This means GFCF has increased for 2 two consecutive quarters, having previously increased by 1.6% in Quarter 2 2016. Compared with the same quarter a year ago, GFCF in Quarter 3 2016 was £79.0 billion, 1.2% higher than Quarter 3 2015 (Figure 1).

GFCF is now 3.2% above the pre-economic downturn peak of Quarter 1 (Jan to Mar) 2008 (£76.5 billion).

Business investment in Quarter 3 2016 was £44.2 billion (Figure 3), an increase of 0.9% (Figure 4) when compared with the previous quarter. This was mainly due to an increase in investment in other building and structures. As illustrated in Figures 3 and 4, business investment has seen 2 consecutive periods of positive quarter- on- quarter growth. Business investment is now 8.0% above the pre-economic downturn peak of Quarter 1 2008 (£40.9 billion).

Business investment in Quarter 3 2016 fell by 1.6% when compared with the same quarter a year ago. This decrease in business investment marks 3 consecutive periods of negative growth when compared with the same quarter a year earlier. The main contributors to the decrease are other machinery and equipment, and other buildings and structures. These falls are partially offset by increases in transport equipment.

Nôl i'r tabl cynnwys

5. Summary tables

Table 1 shows that in Quarter 3 (July to Sept) 2016, gross fixed capital formation (GFCF) increased by 1.1% to £79.0 billion when compared with Quarter 2 (Apr to June) 2016. The largest level increase was seen in the general government sector, which rose by £0.5 billion (4.0%) to £12.8 billion; its highest level since Quarter 1 (Jan to Mar) 2014. The second largest level increase was in business investment, which rose by £0.4 billion (0.9%). These were partially offset by a decrease of 3.1% (£0.2 billion) in private sector cost of ownership transfer on non-produced assets.

Between Quarter 3 2015 and Quarter 3 2016, the largest level increases were seen in general government (£0.8 billion) and private sector dwellings (£0.7 billion). These were partially offset by a decrease of £0.7 billion in business investment.

Table 2 shows that in asset terms, the increase in GFCF in Quarter 3 2016 was primarily due to an increase in other buildings and structures and transfer costs, which grew by £0.8 billion (3.2%) quarter- on- quarter to £25.2 billion. Transport equipment saw the largest decrease in level terms, falling £0.1 billion (2.3%) to £5.2 billion in Quarter 3 2016.

Between Quarter 3 2015 and Quarter 3 2016, transport equipment saw the largest level increase of £1.1 billion (25.1%) to £5.2 billion. Dwellings also increased quarter on the same quarter a year ago, having grown by £0.8 billion (4.8%) to £17.0 billion in Quarter 3 2016.

These increases were partially offset by a decrease in information and communication technology (ICT) equipment and other machinery and equipment, which decreased by 3.6% (£0.5 billion). Other buildings and structures and transfer costs also decreased by 1.5 % (£0.4 billion).

Nôl i'r tabl cynnwys

6. Economic background

Gross fixed capital formation (GFCF) grew by 1.2% between Quarter 3 (July to Sept) 2015 and Quarter 3 2016 following a 1.0% increase in Quarter 2 (Apr to June) 2016, marking 14 consecutive periods of quarter on same quarter a year ago growth. However, the rate of growth in GFCF has slowed consistently since 2014. Quarter on same quarter a year ago growth averaged 6.8% in 2014; fell to 3.4% in 2015 then fell further to 0.8% across the first 3 quarters of 2016.

On a sector basis, the increase in GFCF, quarter on same quarter a year ago, was mainly driven by investment by general government, which contributed 1.1 percentage points to overall GFCF growth. In contrast, business investment made an offsetting negative contribution to GFCF growth over the same period (negative 0.9 percentage points). An important factor to consider when looking at business investment is the availability or supply of lending. In the most recent Bank of England’s Credit Conditions Review the supply of lending to companies was reported to be broadly unchanged in Quarter 3 2016. Over the same period, credit demand fell for firms of all business sizes.

Developments in the housing market can also be important for investment and wider activity. Investment in residential dwellings (the new construction and repair of homes) grew by 0.8% in Quarter 3 2016 on a quarter-on-quarter basis and by 4.8% on the same quarter a year ago basis. This reflects a mixed picture in the construction industry; the construction of new build housing increased by 8.7% on a same quarter a year ago basis, however, the repair and maintenance of housing fell to 4.8% (Construction output in Great Britain: Sept 2016 and July to Sept 2016). Over the year to September 2016, house prices as measured by the Office for National Statistics rose by 7.7%. Furthermore, new housing orders increased by 22% in Quarter 2 2016 when compared with Quarter 1 2016, which will affect investment for later periods (New orders in the construction industry).

On an asset basis, the quarter on same quarter a year ago increase in GFCF was mainly driven by transport equipment, which contributed 1.3 percentage points to growth, while ICT equipment and other machinery and equipment made the largest negative contribution to GFCF (negative 0.7 percentage points).

Nôl i'r tabl cynnwys

7. Where to find more of our data

We also publish additional analyses of GFCF, business investment, and the Quarterly Acquisitions and Disposals of Capital Assets Survey, which have been created in response to your requests. These are available to download free from our website. Enquiries about user-requested data may be made to gcf@ons.gov.uk

Nôl i'r tabl cynnwys

8. Response rates and adjustments

Survey response rates

Table 3 presents the provisional (month 2) and revised (month 3) response rates for the Quarterly Acquisitions and Disposals of Capital Assets Survey (QCAS). The estimates in this release are based on the Quarter 3 (July to Sept) 2016 month 2 (provisional) survey results.

Adjustments

Large capital expenditure tends to be reported later in the data collection period than smaller capital expenditure. This means that larger expenditures are often included in the revised (month 3) results, but are not reported in time for the provisional (month 2) results, leading to a tendency towards upwards revisions in the later estimates for business investment and gross fixed capital formation (GFCF). Following investigation of the impact of this effect, from Quarter 3 (July to Sept) 2013, a bias adjustment was introduced to GFCF and its components in the provisional estimate. A bias adjustment of £0.8 billion has been included in the provisional (month 2) release for Quarter 3 (July to Sept) 2016. This adjustment will be reassessed in line with previous revisions and will be updated for the Quarter 3 2016 revised estimate.

In order to try and improve the quality of the response from our customers, clearer instructions were added to the Quarterly Survey of Capital Expenditure. These updates are outlined in the provisional Quarter 1 (Jan to Mar) 2015 business investment release. Feedback from some respondents indicated that they had been misreporting their asset breakdown and were correcting this on the new questionnaire. We found that some respondents were reporting new construction work as other capital equipment (OCE). From Quarter 1 2015, respondents to the survey are now reporting more in new construction work at the expense of other capital equipment. To remain consistent with the previous data, we have made some adjustments to the assets in the current price series in Quarter 1 2015 to Quarter 3 2016. These adjustments are shown in Table 4.

Nôl i'r tabl cynnwys

9. Quality and methodology

The Business investment Quality and Methodology Information document contains important information on:

  • the strengths and limitations of the data and how it compares with related data

  • users and uses of the data

  • how the output was created

  • the quality of the output including the accuracy of the data

Methods

Estimates in this release have been compiled under European System of Accounts (ESA) 2010 concepts and definitions, in compliance with the UK’s legal obligations in producing the national accounts. Articles are available describing the methodology used to estimate GFCF and the impact of the changes implemented for ESA10 in September 2014.

Further information on methodology

Further information about the UK National Accounts and the programme of continuous improvement can be found at:

Composition of the data

Estimates of GFCF and business investment are produced twice each quarter: an early provisional estimate in month 2 (second estimate of GDP) and revised estimates in month 3 (Quarterly National Accounts). The largest component of the estimates is collected via the Quarterly Acquisitions and Disposals of Capital Assets Survey (QCAS). This survey collects data on the acquisition and disposal of capital assets from the manufacturing, other production, construction, distribution and other services sectors. Other main sources for GFCF include data returned by local and central government and public corporations, data on construction, data on new dwellings and improvements to dwellings, and artistic originals. GFCF by local and central government, investment in new dwellings and the costs associated with the transfer of non-produced assets (primarily costs associated with the transfer of land and existing buildings) are excluded from the business investment estimates, but included in total GFCF. The acquisition and disposal of land and existing buildings, including dwellings, is excluded from both the business investment and GFCF estimates.

More information about the Quarterly Acquisitions and Disposals of Capital Assets Survey can be found in the Quarterly Acquisitions and Disposals of Capital Assets Survey Quality and Methodology Information report.

Nôl i'r tabl cynnwys

.Background notes

1. Understanding the data

Short guide to business investment

Gross fixed capital formation (GFCF) is used in the compilation of the UK National Accounts’ expenditure approach to the measurement of GDP in the second estimate of gross domestic product (GDP) at month 2 and the Quarterly National Accounts (QNA) at each calendar quarter. It is an estimate of net capital expenditure by both the public and private sectors. Examples of capital expenditure include spending on plant and machinery, transport equipment, software, new dwellings and other buildings, and major improvements to existing buildings and structures, such as roads. The additional assets, research and development and military weapons systems were introduced in the Quarter 2 (Apr to June) 2014 revised results release, published November 2014, consistent with the European System of Accounts 2010 and with the UK Annual National Accounts (Blue Book) 2014.

Business investment estimates are a short-term indicator of net capital expenditure by businesses within the UK, at current prices and chained volume measures, both seasonally and not seasonally adjusted. Business investment is one component of GFCF. Business investment estimates exclude expenditure on dwellings and the costs associated with the transfer of ownership of non-produced assets, and capital expenditure by local and central government.

Interpreting the data

When making comparisons it is recommended that you focus on chained volume, seasonally adjusted estimates as these show underlying movements rather than seasonal movements, and have the effect of changes in prices removed.

Use of the data

Estimates from this release are used by the Office for National Statistics (ONS) in the compilation of the UK National Accounts, and by the Bank of England and Her Majesty’s Treasury to monitor economic performance and to inform monetary and fiscal policy decisions. Business investment is also used by other government departments, such as the Department for Business, Energy and Industrial Strategy. In addition, these estimates are frequently used by the business, education and research communities, the media and the general public.

2. Definitions and explanations

Current price (CP)

Current prices are the actual or estimated recorded monetary value over a defined period. They show the value for each item expressed in terms of the prices of that period.

Deflation and chained volume measure (CVM)

Investment is measured across several time periods. The values measured will include both the change in the volume of investment and the effect of the change of prices over the period. Deflation is the process whereby the effect of price change is removed from a set of values.

Deflation can be done simply by dividing a current price estimate by a deflator, which measures the movement in prices. Doing this creates a constant price series. For deflators to accurately measure the movement in prices they need to accurately reflect changing investment habits. We do this by rebasing deflators.

Rebasing deflators has a significant effect on a constant price series and would cause significant revisions to the investment data. To avoid this it has been the standard to not rebase deflators annually. This, however, means the deflators are not accurately measuring price changes.

To resolve this we estimate volumes using chained volume measures, which are derived by linking together (compounding) movements in volumes; calculated using the prices of the previous financial year; and applying the movements to the current price estimates of the reference year. This allows us to remove both the effect of prices and rebasing.

Seasonally adjusted (SA)

Seasonal adjustment aids interpretation by removing effects associated with the time of the year or the arrangement of the calendar, which could obscure movements of interest.

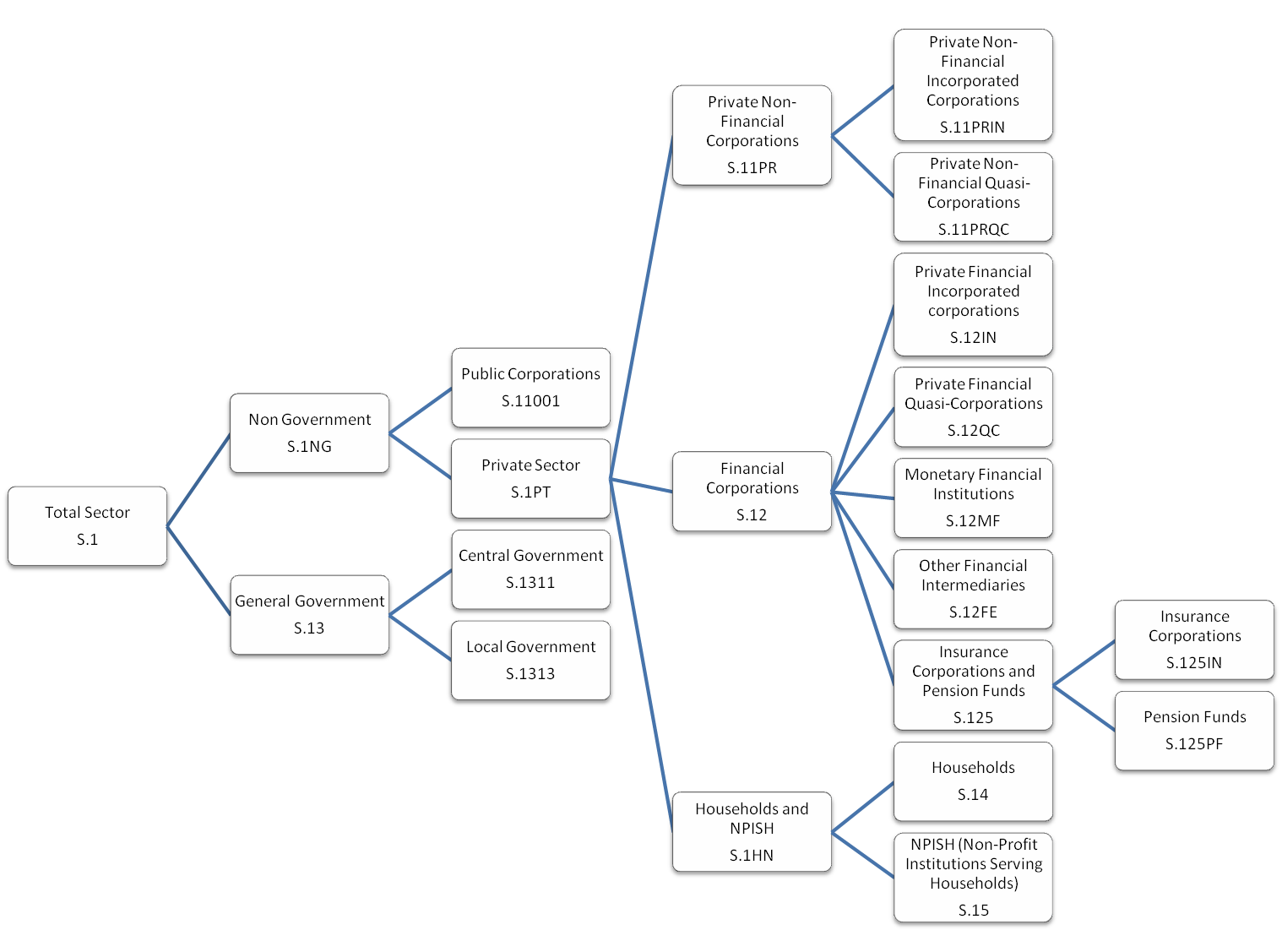
Asset and sector hierarchies

The diagrams show the institutional and sector hierarchies for GFCF, as set out by the European System of Accounts 2010. The asset hierarchy for business investment is also set out. Business investment is not an internationally defined concept, and the UK’s estimates cannot be compared with those of other countries due to definitional differences.

A full list of sector codes, for example S.11001 = public corporations, is available in the datasets.

3. Changes to the Quarterly Survey of Capital Expenditure in Quarter 3 (July to Sept) 2016

Following a consultation on changes to ONS products, completed in February 2016, in our response we stated that we would be reducing the sample size of the Quarterly Acquisitions and Disposals of Capital Assets Survey (QCAS) by 10%. This reduction has been implemented in this release so that the survey sample size is now 24,500, compared with 27,000 previously. The sample reduction has been managed to ensure that it does not affect the quality of our estimates. We will continue to monitor the effect of the sample reduction.

4. Changes to the Quarterly Survey of Capital Expenditure in Quarter 1 (Jan to Mar) 2015

In Quarter 1 (Jan to Mar) 2015 we moved to the Quarterly Acquisitions and Disposals of Capital Assets Survey (QCAS) from the Quarterly Survey of Capital Expenditure (CAPEX). This is outlined in the business investment, Quarter 4 (Oct to Dec) 2014 revised results bulletin and in Changes to the Annual Business Survey, the Quarterly Survey of Capital Expenditure and the Survey into Business Spending on Capital Items, in 2015 (published 22 August 2014). The main reason was to move to the updated European System of Accounts (ESA) 2010 manual which provides international guidance for national accounts.

The main changes to the survey are:

  • adding new questions to improve the quality of our estimates and to meet the latest European legislation requirements (ESA 2010)

  • removing the lower limit of £500 for the value of reported assets, so all relevant assets (even those below businesses’ Asset Register threshold) can be reported

  • including small tools used in production in the definition of GFCF

  • improving the questionnaire’s layout(including new sections and headings), to make completing the questionnaire easier

The data from the new questions will not be included in estimates of GFCF and its components until 2017, when there will be 2 years of data available for quality assurance.

5. British Nuclear Fuels Ltd (BNFL)

In April 2005 nuclear reactors were transferred from British Nuclear Fuels Ltd (BNFL) to the Nuclear Decommissioning Authority (NDA). BNFL is classified as a public corporation in National Accounts and the NDA as a central government body. The capital formation estimates in this release reflect this transfer from the public corporations manufacturing category. The value of the transfer was negative £15.6 billion. The negative value reflects the fact that the reactors are at the end of their productive lives and have large decommissioning and clean-up liabilities. This shows up as a prominent trough in Quarter 2 (Apr to June) 2005 in the general government series, and a complementary peak in Quarter 2 (Apr to June) of the business investment series, which includes investment by public corporations (except dwellings and transfer costs). A more detailed explanation about the transfer can be found in the December 2006 Business Investment release.

6. Other relevant sources of data

International business investment comparisons are not available on a like-for-like basis, as the compilation of European statistics on business investment differs from the data provided within this release. However, European estimates of business investment provided by Eurostat, the European statistical office, can be found on the Eurostat website.

Business investment in the UK accounts for over half of total gross fixed capital formation (GFCF).

The GSS Business Statistics – interactive user guide is an interactive tool to help you find what business and economic statistics are available, and choose the right data for your needs.

We publish the following statistical releases, which provide complementary information on UK business and economic performance:

7. Feedback

We welcome your feedback on the business investment release and data. Please contact gcf@ons.gov.uk. You can also engage in discussion about business investment, and, share information with other users or producers of financial and economic statistics by visiting the Financial and Economic Statistics User Group on the Royal Statistical Society’s StatsUserNet discussion forum.

8. Accessing data

To see a time series of the data please use the time series datasets on our website.

9. Code of Practice for Official Statistics

National Statistics are produced to high professional standards set out in the Code of Practice for Official Statistics. They undergo regular quality assurance reviews to ensure that they meet customer needs. They are produced free from any political interference.

Nôl i'r tabl cynnwys

Manylion cyswllt ar gyfer y Bwletin ystadegol

Alison McCrae
gcf@ons.gov.uk
Ffôn: +44 (0)1633 455250